添加链接
link之家
链接快照平台
  • 输入网页链接,自动生成快照
  • 标签化管理网页链接
关于工作思维方式的思考 - 博弈

关于工作思维方式的思考 - 博弈

由于工作的原因需要给同事们分享关于《博弈论》的相关内容,分享一下Keynote截图和大概思路,前期虽进行了大量阅读、收集和整理,无奈何知识储备及见识有限,欢迎斧正。

我将从浅谈博弈论、思考、破局和合作四个部分来引导大家进行思考,为了讨论的趣味性也增加了部分讨论内容和关于博弈论的书单。


一、浅谈博弈论

因为博弈论本身就是一个带有大量基础计算的需要证伪的非常艰深的交叉学科。因本身知识所限,我的切入点仅为「工作思维方式」的角度给与大家一定启发。

说到博弈,你能想到什么?“博弈”这个词,热度很高。可很多事儿一热,就容易走形,脱离它本来的意思。博弈论也不例外。很多人一谈到博弈,就是斗争、冲突、输赢、你死我活。 这是博弈论生平获得的最大误解。

《博弈圣经》本身是一本争议非常大的书,书中充斥着非常多较为激进和另类的观点。但不影响它作为“ 一本激发你对博弈策略及博弈论的兴趣的书” 的地位。如上图,摘抄了三句我认为能够很好 描述 博弈这个词的角度。

1、博弈论介绍

谈到博弈,肯定绕不开博弈论,也无法不提到博弈论大师 约翰.纳什 。纳什就是著名的博弈理论「纳什均衡」的纳什,2015年获得“诺贝尔数学奖”,他也是奥斯卡获奖影片《美丽心灵》中主人公原型。纳什本身就是一个传奇,被评价为“美丽心灵中的伟大与疯狂”。他是天才,他是疯子。他提出“纳什均衡(Nash Equilibrium)”获得诺贝尔奖,他精神分裂而受困终生。

关于浩如烟海的博弈论理论,我采撷了一些大而明亮的珍珠镶嵌在这页slide供你管中窥豹,虽不能揽全貌但可见一斑。首先我还是强调博弈论自西方舶来时就是用以在竞赛中取胜的理论,从它的英文名称 「Game Theory」 也能得知一二,本质上是在讨论 「定性取胜」。 思维模式上,思考优劣概率;区间取胜上,定性大于定量。博弈论同时强调了本理论是在 「互动」 「为本方争取最大利益的最优策略的理论」。

因此如何在“互动中”利用“最优策略”争取“最大利益”的思路将贯穿全局。

2、博弈论分类

关于博弈论的分类可以参考最上面的XMind,此处可大概了解,不做赘述。

3、博弈论三要素

博弈论三要素是个通俗的说法,仅为了方便理解。实际上是为了再次强调博弈论是在“互动中”在尽可能了解和收集各方信息的前提下,利用“最优策略”争取“最大利益”的理论。博弈论有意思的地方就在于它用一个个典型的案例或者寓言式的故事来阐述博弈策略的价值。下一part我会用几个比较著名的博弈论案例来引发大家的思考。


二、思考

在浅显了解了博弈论的大概框架的基础上,我们将进入进一步的思考部分,我将用几个博弈论的典型案例或者故事引导大家对于工作思维方式的思考。

博弈论本质上是一种方法论,通过对博弈论进行掌握,人们可以掌握一些新的思考方法,可以更好地审视和判断社会生活中,尤其是工作当中的各种现象。学习博弈论能够有效突破工作中的思维定式,确保人们可以将自己制定的策略与他人可能制定的策略集合在一起考虑,并对彼此之间可能产生的影响,以及这种影响触发的新策略进行分析。通过预测自己的行为引发对方的反应,以及自己对这些反应做出的呼应,人们会在不断的分析中得出一个更为均衡的策略以达到最大利益的最优结果,也就是常说的“双赢”。

1、囚徒困境

囚徒困境(Orisoner's Dilemma)是分析博弈的一个代表性例子,它揭示了为什么两个完全理性的个体可能不会合作,即使这样做符合他们的最大利益。从个体利益最大化的角度讲,明知集体选择的结果是最糟糕的,每个人仍然不得不做出这样的选择,这就是博弈论中著名的“囚徒困境”,也是《三体》世界里的黑暗森林法则。

涉及到的两个概念是帕累托最优及纳什均衡,可以简单做个介绍。

  • 帕累托最优 (Pareto Optimality):
    • 帕累托是一位意大利经济学家,由他提出的此概念。首先了解一下“帕累托改进”,帕累托改进的意思是说这个改进能在不伤害任何一个人利益的同时,使至少一个人的境遇变得更好。如果一个局面已经好到没有帕累托改进的余地了,这个局面就叫做帕累托最优;
    • 但是 帕累托最优并不稳定,它是资源分配的一种理想状态 ,通常人们对它的定义是这样的:假定固有的一群人和可分配的资源,从一种分配状态到另一种状态的变化中,在没有使任何人境况变坏的前提下,使得至少一个人变得更好;
    • 简单来说, 帕累托最优就是资源优化配置,以最小的成本和代价来获得最大的收益。
  • 纳什均衡 (Nash Equilibrium)(就是刚才介绍的约翰.纳什提出的):
    • 纳什均衡是利己主义者的优先策略 ;走出囚徒困境的一个有效方法,就是严格惩罚背叛行为,让博弈各方不敢背叛,这样来维护共同利益;
    • 经济学家何帆说:囚徒困境不仅仅是一个模型,也是一个思想实验,它跟收益、成本、博弈次数和参与人数都有关。

囚徒困境跟三个因素有关, 一个是博弈各方在不同策略下的成本和收益,一个是博弈的次数,还有一个是参与人数。 这个思考角度就引出了下一个例子 -- 哈丁共用地悲剧。

2、哈丁共用地悲剧

哈丁共用地悲剧是多人参与的囚徒困境 ,是由于每个人过分追求自己的利益而导致公共资源被耗尽,最终所有人利益受损。在几乎所有的公有资源例子中,都产生了与哈丁公用地悲剧一样的问题:私人决策者过分地使用公有资源。政府通常管制其行为或者实行收费,以减轻过度使用的问题。环境的恶化、拥挤的道路是现代版的“公用地悲剧”。

其实悲剧的完成是由于个体的短视,解决方法就是可持续发展的尝试。大致有两条:

  • 一是制度上,通过权利强约束个人,分配资源;
  • 二是道德上,弱约束,达成共识。

刚才提到的两个例子都是基于“理性经济人”为基础假设为前提进行思考的,那么抛出第一个思考的问题: 人只能是理性经济人么? 能否进行“非自利为基础的”合作及共赢呢?

3、华盛顿合作定律

华盛顿合作定律要说透需要了解它的前世今生。涉及到的概念较多,比如社会惰化、多元无知和责任扩散等,感兴趣的可以花点功夫稍加了解。

  • 社会惰化 (Social-loafing):在群体工作中,个人的努力会下降,责任感会降低,群体中的成员每人所付出的努力,会比个体在单独情况下完成任务时明显减少,效率也会降低很多,这就是所谓的社会惰化作用,也称作社会致弱、社会逍遥、社会懈怠;
  • 邦尼人力定律 :一个人一分钟可以挖一个洞,60个人一秒钟挖不了一个洞 。

简单来讲: 社会惰化直接产生了华盛顿合作定律

华盛顿合作定律类似于中国的“三个和尚没水吃”。一个和尚挑水喝,两个和尚抬水喝,三个和尚没水喝。说明人与人的合作不是人力的简单相加,而是要复杂和微妙得多。因为人的合作不是静止的,它更像方向各异的能量,互相推动时自然事半功倍,相互抵触时则一事无成 。

钓过螃蟹的人或许都知道,竹篓中放了一只螃蟹,必须要记得盖上盖子,否则它就会爬出来,但是如果你多钓几只放进去后,就不必再盖上盖子了,这时螃蟹再怎么挣扎也是爬不出来的……这是为什么呢?因为当有两只以上的螃蟹在篓子里时,每一只都争先恐后地朝出口处爬。但当一只螃蟹爬到篓口时,其余的螃蟹就会用威猛的大钳子抓住它,最终把它拖到下层,由另一只强大的螃蟹踩着它向上爬。如此循环往复,无一只螃蟹能够成功。这就是 「螃蟹效应」 。与马路救援和恶霸霸凌时无人帮忙的情况类似,这种无人应和的现象起因多为“多元无知”和“责任分散”。

  • 多元无知 (Pluralistic ignorance):
    • 多元无知又叫多数无知,是 诺尔诺依曼 在传播学理论“沉默的螺旋”中提出的概念。
    • 多元无知就是人们对他人的意见具有相同错误感知,是在我们对自己缺乏信心且周围形式不是很清晰时,我们最有可能接受并参照别人的行为。多数无知包含了两个层面:
      • 第一:我们觉得我们能够估计他人的意见是什么;
      • 第二:我们错误的估计了他人的意见;
  • 责任扩散 (Diffusion of responsibility ):有关责任分散的经典案例是知名博弈论学者 麦西克 路特 的一个实验 - 43人信封放钱实验 。根据这个实验证实了一点:在群体工作中,个人的努力会下降,责任感会降低,群体中的成员每人所付出的努力,会比个体在单独情况下完成任务时明显减少,效率也会降低很多,这就是社会惰化作用。

以上综合都是为了引出一个思考, 如果双方为了避免责任分散,降低社会惰化,该怎么合作呢?

答案不言而喻:合作必须注重统一性、同一性、互补性等原则,单纯地将两个不同的人或者资源放在一起并不是合作。

4、给猫挂铃铛

伊索寓言里“谁来给猫挂铃铛”的故事相信大家都听过。在现今的工作当中很多时候也是这样,一个好的提议大家都认可,然而实行起来却困难重重。

“给猫拴上一个铃铛”这个故事的核心内容并不在于它是一个多好的点子,而在于 谁愿意成为那只负责给猫拴上铃铛的“老鼠” ,作为一件当事人需要承受巨大风险而所获得的利益与其他人相差无几的苦差事,每一个人都会尽可能对这种“高风险,低回报”的事情保持敬而远之的态度。

从老鼠的角度解决这个难题的方法有两种:

  1. 大家一起行动,真正借助集体的力量与强权进行对抗,这样取胜的机会非常大,而且即便失败,风险也会得到有效分摊;
  2. 选定一个代表,但是团队必须对这个代表做出补偿的承诺,确保这个代表的付出和回报是对等的,通常情况下,做到这一点会很难。 归根结蒂是执行力的问题,也是胆识和牺牲的问题。

讨论了抓到共同利益的合作,必然会有相应的妥协和牺牲,第三个思考的点是:如果遇到需要取舍的情况,谁来牺牲呢?

经过上面的思考,你的脑子里面是不是会有无数个问题。


三、破局

引:博弈的底层核心逻辑

首先硬核的抛出我认为在「破局」这一part之前需要了解的部分,已经总结过了,就是看起来比较直球。

  • 博弈的 逻辑核心
    • 做个社会人,躬身入局,成为「局中人」;
    • 博弈绝不是你死我活,而是「将游戏持续玩下去」。
  • 博弈的 思维核心
    • 不是一厢情愿,而是「学会理解」、学会「换位思考」和「将心比心」。
  • 博弈的 运用核心
    • 「分析信息」:对方是什么人/对方干了什么事;
    • 「设计游戏规则」:「契约理论」产生的委托代理关系。
  • 博弈的 最优结果
    • 把「零和博弈」变为「正和博弈」。

1、成为局中人

曾国藩在《挺经》中说:“天下事,在局外呐喊议论,总是无益,必须躬身入局,挺膺负责,乃有成事之可冀。”历史上,能撑得起立德、立功、立言“三不朽”的人物屈指可数,而曾国藩就是其中一个。梁启超盛赞曾国藩:“有史以来不一二睹之大人也。”可见其历史地位举足轻重。

罗振宇在“时间的朋友”跨年演讲中也曾提到过“躬身入局者,皆是我辈中人”,至今向来依然振聋发聩。

躬身入局,就是把自己放进去,成为局中人,成为解决问题的关键变量。而成为“局中人”是从态度上贴近成功的最容易的途径之一。

2、学会理解

博弈逻辑核心,不是你死我活,而是「将游戏持续玩下去」。理解对方的观念和行动,进而指导自己的行动,共同把游戏玩下去。放下一厢情愿,尝试站在对方的立场思考,才能抓住博弈的精髓。孔子在《论语·学而篇》说:“不患人之不己之,患不知人也。”

(1)最重要:我怎么才能理解对方?

  • 不知道对方是什么人;
  • 不知道对方干了什么事。

(2)次重要:我怎么才能让对方理解我?

  • 成为「局中人」。关键就是给对方发射一个足够有诚意的信号。何为诚意?诚意不是空口白牙地说,而是付出真代价。

关于何为“足够有诚意的信号”,有一个小故事可以帮助深入理解。这就是 - 千金市骨

隔空喊了好几年,人们都不相信真有人愿意为千里马付出千金,这个朋友却通过一个举动,就改变了大家的推断,这就是博弈。

3、制定策略

奈尔伯夫在《妙趣横生博弈论 》中说:“人生是一个永不停息的决策过程。从事什么样的工作,怎样打理一桩生意,该和谁结婚,怎样将孩子抚养成人,要不要竞争总裁的位置,都是这类决策的例子。你不是在一个真空的世界里做决定,相反,你身边全是和你一样的决策制定者。”

有一个很有意思的小故事分享给大家:

表中的分数已经明确地反映出了对任一候选人在任一能力或品质方面可得的功利。那么把单项分数相加,求出总数,沙尔得10分,马力克得13分。这就得出一个总的印象。由此可以看出,在马力克身上反映了最大的选择价值。看来马力克入选是理所当然的。

然而,这种评估“总的印象”的方法只是选择策略之一。实际上,这种对单项评估简单相加的方法并没有充分利用所获得的信息。如果我们从另一个角度——“维量比较”——来看,会发现在所有7个评估项目中,沙尔在4顶上占优势,有一项与马力克势均力敌,仅2项劣于马克力。那么同样存在一个朴素的原则:选择在较多维量上占优势的候选者。于是,应该入选的是沙尔而不是马力克。

对于同样的候选人、同样的信息,由于选择的策略、侧重点不同,选择的结果也就不同。究竟哪种策略更好呢?这是个很难回答的问题。实际上, 并没有固定的答案 。有时评估总的印象是较好的。通过对单一方面进行评估再进行总合,这样做也许更精确。但这做来也很困难,因为明确地给出分数常常是很困难的。因此,有时维量比较是易于实现的可行之法,就一个单一方面直接地(不用打分)比较优劣是较易于做到的。

决策的方法看来有多种,各有其利弊,因此建议你在实际决策时,认真考虑具体情境以及决策的目的,采取相应的策略。当所涉及的因素较多、可能的策略也有多种且将导致不同的结果时,则不仅要对有关因素进行评估,也要对策略本身进行评估,以期达到抉择的最优化。

那么如何寻找最优策略呢,可以以一个小故事来进行思路的开拓(我的确喜欢讲故事o(*^@^*)o)。

「轮流出招」与「同时出招」

  • 「轮流出招」时:
    • 采用“向前展望,倒后推理”的方法
      • 向前展望,预测对方会采取什么行动,以及这种行为带来的结果,能帮我们列举未来所有的可能性;
      • 倒后推理,能帮我们从目标出发,找到博弈过程里最好的方案。
  • 「同时出招」时
    • 一是选择你的优势策略,有优势策略的话就要尽量选择「优势策略」;
    • 二是避免你的劣势策略,没有优势策略的话可以选择「排除劣势策略」,避免自己做出对自己不利的决策,这种优势并不一定会带来最佳的收益,但是却能带来最稳妥的收益;
    • 三是寻找这个博弈的均衡,也就是均衡策略(纳什均衡:利己主义者的优先策略)。

「最优策略」就是做出最适合自己的选择。 制定最优策略的两个方法论:

    • 德尔菲法 (Delphi Method):也称专家调查法;
    • 西蒙满意决策法 :当无法获得决策所需的所有信息时,不要追求“最优决策”,而要追求“满意决策”。决策不可能完美,只是为了让我们自己满意。决策应该遵循以下原则:
  1. 定下最基本的满意标准;
  2. 考察现有的可选方案;
  3. 如果有可选方案满足最基本的满意标准,就不再寻找更优方案。



四、合作

1、寻求「正和博弈」

  • 零和博弈(损人利己)
  • 正和博弈(双赢win-win)
  • 负和博弈和(损人不利己,两败俱伤)

经济学家何帆说:囚徒困境不仅仅是一个模型,也是一个思想实验,它跟收益、成本、博弈次数和参与人数都有关:

  • 它的成功之处在于充分考虑人性自私的成分,不需要中央权威来干预决策,且参与决策策略多样性,最后是博弈回合数足够多,也就意味着未来足够重要。这些都与现实情况有着极大的相关性;
  • 然而现实情况更为复杂,依然有人看到该理论的漏洞之处,就是它“杀不死”假定,说游戏中没有人能够消灭对方、让对方完全出局。这点显然与实现不符合;
  • 当然除此之外,在应用博弈游戏的规则之后,现实生活中还需要不断完善制度建设及道德建设。

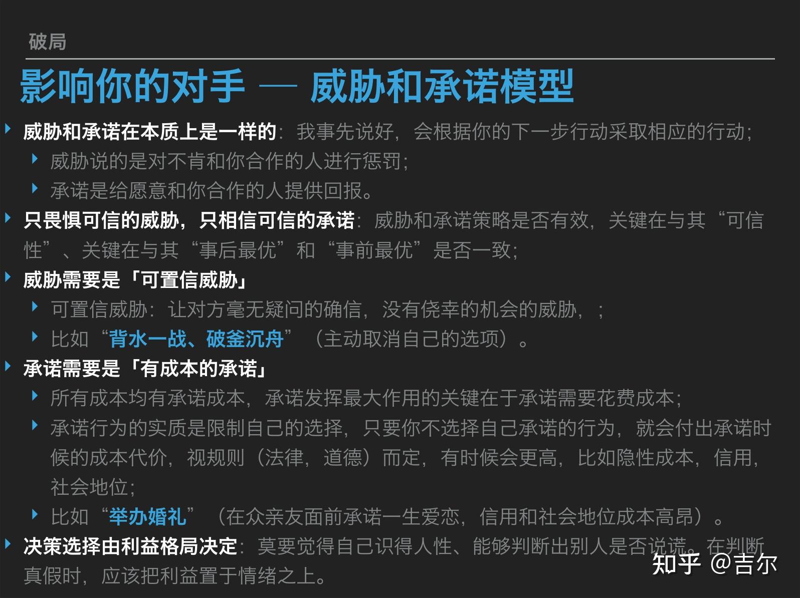
2、威慑和承诺

  • 了解和尊重是合作的基础,真诚和共识是前进的动力;
  • 懂得合作是文明最大的进步成果之一 :认识到非零和游戏的存在,认识到在合作的基础上能够达到双赢,是迄今为止人类文明最高成果的体现;
  • 削弱竞争,增强竞争力 :布衣竞争,权贵合作。在真实世界里,除了战争,很少会出现这样你死我活的局面,一般都不是零和游戏。两个利益体要想长期共存,就必须找到一个能够双赢的方法,而不是互相使用计谋,暨「正和博弈」;
  • 合作持续稳定的前提条件: 增加对未来的影响力,确定未来利益足够重要。 具体办法就是,一方面要把合作周期拉长,与对方建立起长久的利益关系,另一方面要增加互动的频率,让大家彼此之间产生良好情感,就更容易达成合作。 只有未来足够重要,合作就比背叛更划算,合作才能稳定持续。

需要强调的是: 单单有美好的真诚的意愿在现实生活中是很难达到满意效果的 ,除了「增加对未来的影响力,确定未来利益足够重要」这个合作的前提, 适当的威慑和承诺必不可少

在可选方案中如何选择最优方案和做出理性判断还往往和对方的博弈策略相关,中国古语云:不战而屈人之兵。尼克松总统在他的《 不战而胜 》一书中说,孙子兵法不战而屈人之兵说的就是威慑。 威慑(威胁)和承诺是一对相辅相成的双生子,他们的根本在于「影响你的对手」 ,先举一个刘备和曹操的例子来简单说明一下。

提到刘备,“素问刘皇叔贤德”;提到曹操,“宁愿我负天下人,休让天下人负我”。

曹操树立“宁愿我负天下人,休让天下人负我”这样的信誉,叫做“纯策略”,它清晰的告诉对手自己的行为策略方向。这种“纯策略”更有利于对手做出恰当的判断,避免最坏的情况发生、促进合作,增加曹操获得的利益。这一招无数晚辈模仿,比如丘吉尔和戴高乐。这种纯策略也在某种程度上体现了「威胁和承诺模型」的应用,在事实上影响了你的对手,进而让对手做出「有利于自己的决策」,和「不战而屈人之兵」一样,实为上策。

  • 威胁 :你想让你的客户提前支付货款,那你可以说“如果您无法提前支付货款的话,那我们的到货时间可能就没办法保障”。这就是一个威胁。
  • 承诺 :比如,你想让部门员工努力工作,那你可以说“大家辛苦辛苦,等这个项目忙完了,给大家好好放个假”

博弈者之间产生相互威胁,如果一博弈方做出没有实施意愿的威胁,另一博弈方是理性的的话,该威胁称为空头威胁,空头威胁没有任何价值。为了使一个威胁可信,吓退对方,一博弈方必须做出一种承诺,也就是说一博弈方通过某种限制自己选择范围的行动,改变对方对自己行动的预期,从而使对方选择对自己有利的策略,达到限制对手的目的。

3、心向太阳

博弈论持一种悲观现实主义的世界观 ,它不承认人会大公无私地奉献,人与人之间充满了欺诈和背叛,但是这样一种悲观的思想,却能推导出非常乐观的结论。

博弈论告诉我们,即使这个世界很灰暗,但乐于合作的好人最终是会胜出的。 即便这个世界已经沉沦,只要有一小批人愿意跟你坚持道德底线,你还能过得很好,没人能强迫你堕落。

罗曼罗兰说:“只有一种英雄主义,就是在认清生活的本质后,依然热爱生活。”

认识到非零和游戏的存在,认识到在合作的基础上能够达到双赢,是迄今为止人类文明最高成果的体现。

最后祝大家:心向太阳,热爱生活。


五、附录


六、讨论(非正文)

《三体》是一部被视为“中国科幻文学里程碑”式的作品。这本书出版 16个语种,横扫 30国读者。包揽 9 项世界顶级科幻大奖,《冰与火之歌》作者乔治·马丁和Facebook创始人扎克伯格也是这本书的粉丝。

  • 奥巴马:《三体》太有想象力,背景宏大,非常有趣。
  • 莫言:刘慈欣利用深厚的科学知识作为想象力的基础,把人间的生活、想象的生活融合在一起。
  • 雷军:《三体》不仅仅是本科幻小说,本质上是哲学书,主要讲宇宙社会学。

图文/吉尔

部分资料来源:百度百科/知乎/MBAWIKI/得到/自媒体

如上文章仅供学习及参阅,特别感谢来源作者的贡献,侵删!

编辑于 2022-12-01 15:31 ・IP 属地北京

文章被以下专栏收录