添加链接
link之家
链接快照平台
  • 输入网页链接,自动生成快照
  • 标签化管理网页链接
相关文章推荐
老实的橙子  ·  HTML、CSS 和 DOM ...·  9 月前    · 
霸气的烈马  ·  StringBuilder-----修改St ...·  2 年前    · 
腼腆的椅子  ·  Vue 我可以设置 ...·  2 年前    · 

NioServerSocketChannel的注册源码解析

我们上一章分析了Netty中NioServerSocketChaennl的创建于初始化,本章节将继续分析NioServerSocketChannel的分析,NioServerSocketChannel是Netty官方封装的一个通道对象,旨用来代替或者包装JDK原生的SocketChannel对象,那么他是如何讲NioServerSocketChannel于JDK的NIO相关代码关联起来的呢?

一、源码入口寻找

我们上一节课主要分析的源码方法是 initAndRegister 方法,其实从名字可以看出来,这里是做通道的初始化于注册的,我们继续回到这个方法,该方法的寻找,参照上一章节:

AbstractBootstrap#initAndRegister

我们跳过上节课已经分析的代码,直接来到注册相关的逻辑:

ChannelFuture regFuture = config().group().register(channel);

我们逐个方法进行分析:

config()

现在我们创建的ServerBootstrap,所以为什么选这个我就不多说了:

private final ServerBootstrapConfig config = new ServerBootstrapConfig(this);

我们可以看到,他返回的是这个对象,该对象是再创建ServerBootstrap的时候自动创建的,我们看,他构造方法里面穿了一个this,证明 他持有一个ServerBootstrap的引用 ,这代表着他可以通过这个对象,获取ServerBootstrap内所有的属性和方法!获取到这个类之后干嘛了呢?

config().group()

估计大家很多都已经猜出来了,我们直接点进group里面去验证一下:

@SuppressWarnings("deprecation")
public final EventLoopGroup group() {
    return bootstrap.group();

该代码是获取到了我们再构建ServerBootstrap的时候设置的bossGroup对象,有兴趣的可以追一下,这里比较简单就不做太多的阐述了,我们继续回到主线,

config().group().register(channel);

我们通过上述代码的分析,知道了group方法返回的是NioEventLoopGroup,我们进入到register方法:

我们发现这里并没有 NioEventLoopGroup ,但是通过前几章我们的学习,我们知道NioEventLoopGroup是 MultithreadEventLoopGroup 的子类,所以我们子类没有往父类找,我们进入到MultithreadEventLoopGroup源码里面:

@Override
public ChannelFuture register(Channel channel) {
    //一般来说这里获取的NioEventLoop 他有继承与  SingleThreadEventLoop
    return next().register(channel);

在这里,我们看到了一个我们前面分析过得代码,next(),他调用的是 chooser.next(); , chooser是我们在构建 NioEventLoopGroup 的时候创建的一个执行器的选择器, next 方法的功能是轮训的返回一个线程执行器: NioEventLoop !记不太清的同学可以回头看NioEventLoopGroup初始化源码解析的那一章代码!

现在我们根据前几章的基础,我们知道了next()方法返回的是一个NioEventLoop类,我们进入到register()方法查看:

但是,我们发现NioEventLoop相关的实现,但是我们根据前面所学,我们可以知道,NioEventLoop的父类是SingleThreadEventLoop,所以我们进入到 SingleThreadEventLoop#register(io.netty.channel.Channel):

@Override
public ChannelFuture register(Channel channel) {
    //调用本身的注册方法
    return register(new DefaultChannelPromise(channel, this));
//没什么可说的继续往下追
@Override
public ChannelFuture register(final ChannelPromise promise) {
    ObjectUtil.checkNotNull(promise, "promise");
    promise.channel().unsafe().register(this, promise);
    return promise;

我们一定能够猜到,这里的主要代码是: promise.channel().unsafe().register(this, promise);

我们上一章分析过 unsafe是 NioMessageUnsafe , 但是register却没有他的实现:

我们还是需要往父类追,进入到io.netty.channel.AbstractChannel.AbstractUnsafe#register(this, promise):

我们这里先关注一下参数 :

this : 传入的是他本身,他本身是个什么 NioEventLoop,也就是说,他传入了一个执行器
promise :NioServerSocketChannel的包装对象

我们进入到 register方法中,分析主要代码:

@Override
public final void register(EventLoop eventLoop, final ChannelPromise promise) {
    ......................暂时忽略不必要代码.............................
    AbstractChannel.this.eventLoop = eventLoop;
    //注意此时的thread = null 所以返回false
    if (eventLoop.inEventLoop()) {
        //实际的注册 注册selector 触发 handlerAdded事件和 channelRegistered事件
        register0(promise);
    } else {
        .......................暂时忽略不必要代码......................
AbstractChannel.this.eventLoop = eventLoop;

首先我们将上一步获取的执行器保存在NioServerSocketChannel中! 这行代码有力的证明了,每一个Channel绑定一个NioEventLoop对象!

if (eventLoop.inEventLoop()) {
    //实际的注册 注册selector 触发 handlerAdded事件和 channelRegistered事件
    register0(promise);

注意:这里我需要澄清一点,真实的调试过程中,并不会走这个分支,而是会走else分支异步进行注册 ,这里为了更方便大家理解,我就依照if分支进行源码分析,其实没有太大变化,都是调用register0方法进行注册,只不过一个同步一个异步,关于异步,是Netty中及其重要的一个知识点,我将放到后面单独开一章进行讲解!

我们进入到register0源码里面:

private void register0(ChannelPromise promise) {
    try {
        ..............忽略代码..................
        //实际的注册  调用jdk底层的数据注册selector
        // 调用 JDK 底层的 register() 进行注册
        //io.netty.channel.nio.AbstractNioChannel.doRegister
        doRegister();
        neverRegistered = false;
        registered = true;
        //通知管道  传播handlerAdded事件
        //触发 handlerAdded 事件 触发任务 add事件
        pipeline.invokeHandlerAddedIfNeeded();
        safeSetSuccess(promise);
        //通知管道  传播channelRegistered事件
        // 触发 channelRegistered 事件
        pipeline.fireChannelRegistered();
        // 如果从未注册过频道,则仅触发channelActive。
        // 如果取消注册并重新注册通道,则多个通道处于活动状态。
        //isActive() 返回false
        // 此时 Channel 还未注册绑定地址,所以处于非活跃状态
        if (isActive()) {
            ....................忽略不必要代码..................
    } catch (Throwable t) {
        // 直接关闭通道以避免FD泄漏。
        closeForcibly();
        closeFuture.setClosed();
        safeSetFailure(promise, t);

二、源码解析

doRegister();

doRegister();

真正的注册方法,该方法是将Netty本身的NioServerSocket与JDK连接起来的最重要的一个类!

selectionKey = javaChannel().register(eventLoop().unwrappedSelector(), 0, this);

javaChannel()方法是返回JDK原生的SocketChannel,他是再NioServerSocketChannel初始化的时候被保存的,还记得我们再讲述NIO开发Socket的时候的流程吗

我们重点关注一下javaChannel().register的参数:

eventLoop().unwrappedSelector() :NioEventLoop再创建的时候,会保存两个选择器,一个是JDK的原始的选择器,一个是经过Netty包装的选择器,这里返回的是原生的选择器!

0 :不关注任何事件

this :this代表着当前类,他是NioServerSocketChannel类型的,他将一个NioServerSocketChannel的对象,绑定到了JDK原生的选择器,后续只需要通过SelectionKey.attachment(),就能获取到NioServerSocketChannel,而一个NioServerSocketChannel里面又包含一个JDK原生的Channel对象,就可以基于该jdk原生的Channel来进行各种读写操作!

到现在为止,我们就完成JDK中的NIO的将通道绑定到选择器上,我们回到上一步:

pipeline.invokeHandlerAddedIfNeeded

pipeline.invokeHandlerAddedIfNeeded();

开始回调pipeline通道里面添加自定义事件:

final void invokeHandlerAddedIfNeeded() {
    assert channel.eventLoop().inEventLoop();
    if (firstRegistration) {
        firstRegistration = false;
        // 现在,我们已注册到EventLoop。现在该调用ChannelHandler的回调了,
        // 在完成注册之前添加的内容。
        callHandlerAddedForAllHandlers();
//callHandlerAddedForAllHandlers
private void callHandlerAddedForAllHandlers() {
    //task = PendingHandlerAddedTask
    PendingHandlerCallback task = pendingHandlerCallbackHead;
    while (task != null) {
        task.execute();
        task = task.next;

需要注意的是 PendingHandlerCallback task 是PendingHandlerAddedTask类型的,他是什么时候加载的呢?实在我们初始化NioServerSocketChannel的时候调用addLast方法的时候被赋的值,有兴趣的小伙伴可以自己去跟一下源码,这里直接进入到:

if (executor.inEventLoop()) {
    callHandlerAdded0(ctx);
//进入到 callHandlerAdded0源码逻辑
private void callHandlerAdded0(final AbstractChannelHandlerContext ctx) {
        ctx.callHandlerAdded();
    .......................
//进入到ctx.callHandlerAdded();
final void callHandlerAdded() throws Exception {
    if (setAddComplete()) {
        handler().handlerAdded(this);

还接记得handler()吗,我再NioServerSocketChannel初始化的时候说过,当时程序向pipeline中添加了一个ChannelInitializer,这里返回的就是那个ChannelInitializer! 我们进入到 ChannelInitializer#handlerAdded 方法里面:

@Override
public void handlerAdded(ChannelHandlerContext ctx) throws Exception {
    if (ctx.channel().isRegistered()) {
        if (initChannel(ctx)) {
            removeState(ctx);

首先我们重点关注一个 initChannel(ctx)

private boolean initChannel(ChannelHandlerContext ctx) throws Exception {
    // 防止再次进入。
    if (initMap.add(ctx)) {
        try {
            // 调用 ChannelInitializer 实现的 initChannel() 方法
            initChannel((C) ctx.channel());
        } catch (Throwable cause) {
            ................................
        } finally {
            ChannelPipeline pipeline = ctx.pipeline();
            if (pipeline.context(this) != null) {
                // 将 ChannelInitializer 自身从 Pipeline 中移出
                pipeline.remove(this);
        return true;
    return false;
initChannel((C) ctx.channel());

该方法会回调ChannelInitializer的抽象方法initChannel,该抽象方法在我们初始化的时候完成,我们就要找到实现这个抽象方法的地方,我们回到上一节课的代码: io.netty.bootstrap.ServerBootstrap#init

void init(Channel channel) {
    ..........................;
    p.addLast(new ChannelInitializer<Channel>() {
        @Override
        public void initChannel(final Channel ch) {
            final ChannelPipeline pipeline = ch.pipeline();
            //将用户自定义的handler添加进管道  handler 是在构建ServerBootStr的时候传入的  handler
            ChannelHandler handler = config.handler();
            if (handler != null) {
                pipeline.addLast(handler);
            ch.eventLoop().execute(() -> {
                pipeline.addLast(new ServerBootstrapAcceptor(
                    ch, currentChildGroup, currentChildHandler, currentChildOptions, currentChildAttrs));

上一节课讲的时候,我们将这一段逻辑略过了,只说是会向通道中添加一个ChannelInitializer实现,现在开始回调他的initChannel方法了:

ChannelHandler handler = config.handler();
if (handler != null) {
    pipeline.addLast(handler);

这段代码会将客户再构建ServerBootstrap的时候传入的handler添加进通道,我们为了方便理解,假设用户没有设置handler,所以这个handler判断不通过,跳过,我们继续往下:

ch.eventLoop().execute(() -> {
    pipeline.addLast(new ServerBootstrapAcceptor(
        ch, currentChildGroup, currentChildHandler, currentChildOptions, currentChildAttrs));

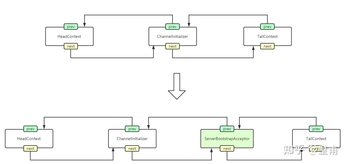
这里异步的向管道流注册一个默认的Handler, 为什么说是异步的,我们暂且不说,我们暂且认为是同步的进行add,此时我们的通道如下:

ServerBootstrapAcceptor的作用是专门用于新连接接入的,

ServerBootstrapAcceptor(
                final Channel channel, EventLoopGroup childGroup, ChannelHandler childHandler,
                Entry<ChannelOption<?>, Object>[] childOptions, Entry<AttributeKey<?>, Object>[] childAttrs) {
    this.childGroup = childGroup;
    this.childHandler = childHandler;
    this.childOptions = childOptions;
    this.childAttrs = childAttrs;
    enableAutoReadTask = new Runnable() {
        @Override
        public void run() {
            channel.config().setAutoRead(true);

我们可以看到,他会保存一系列的参数,包括WorkGroup、childHandler、childOptions、childAttrs这些参数都是我们再创建serverBootstrap的时候传入的参数,这也证明了,这些参数是作用于客户端Socket连接的!

有关ServerBootstrapAcceptor,后续会进行一个详细的分析,我们接着说,这里需要重点讲一下addLast方法,

@Override
    public final ChannelPipeline addLast(EventExecutorGroup group, String name, ChannelHandler handler) {
        ........................忽略.........................
        //通知添加方法回调
        callHandlerAdded0(newCtx);
        return this;

在进行添加的时候,他会回调内部产生的 handlerAdded 方法,还记得,我们在介绍Netty的基本架构的业务通道章节吗?

再调用addLast之后,该方法会被回调!

这样就讲所有的方法注册完毕了,我们继续回到 ChannelInitializer#handlerAdded 方法,当**initChannel(ctx)**调用完了之后:

private boolean initChannel(ChannelHandlerContext ctx) throws Exception {
    // 防止再次进入。
    if (initMap.add(ctx)) {
        try {
            // 调用 ChannelInitializer 实现的 initChannel() 方法
            initChannel((C) ctx.channel());
        } catch (Throwable cause) {
            ................................
        } finally {
            ChannelPipeline pipeline = ctx.pipeline();
            if (pipeline.context(this) != null) {
                // 将 ChannelInitializer 自身从 Pipeline 中移出
                pipeline.remove(this);
        return true;
    return false;

我们会进入到finally里面,我们会看到,此时会做一个操作,删除当前的类,当前的类是谁,是ChannelInitializer,所以删除完毕后,此时管道对象的结构如图所示:

至此 invokeHandlerAddedIfNeeded 分析完毕

pipeline.fireChannelRegistered();

@Override
public final ChannelPipeline fireChannelRegistered() {
    AbstractChannelHandlerContext.invokeChannelRegistered(head);
    return this;

这行代码其实没什么可说的,大家可以自己跟一下调试一下代码,这个代码的意义是从HeadContext节点开始传播channelRegistered方法:

至此,NioServerSocketChannel的注册基本就分析完了,有的同学可能觉得少分析了一段:

if (isActive()) {
    if (firstRegistration) {
        //Channel 当前状态为活跃时,触发 channelActive 事件
        pipeline.fireChannelActive();
    } else if (config().isAutoRead()) {
        // 该通道已注册,并已设置autoRead()。这意味着我们需要开始阅读
        // 再次,以便我们处理入站数据。