添加链接
link之家
链接快照平台
  • 输入网页链接,自动生成快照
  • 标签化管理网页链接
首发于 Airline Data+

Passenger Service System&More

前言

正在看《全球航空业》第二版,必须把之前的基础知识拿出来恶补一下,否则10年民航的行业经验还是不够Consume。

注:简要翻看过英文版,由于行业垂直领域的业务壁垒,很难从英语版本全面及清晰的理解。中文的第二版,很好的、全面的、精准的为我们提供了获取知识的窗口。真心感谢两位翻译的专家老师:谢开颜、李志军。


PSS / GDS / EC&ED相互联系

即“产”、“供”、“销”的“供”的关键环节。但是其也延伸到“销”的领域。因为电商很难和传统PSS完全划分界限。




旅客服务系统 (Passenger Service System)

概要

A set of solutions to facilitate efficient operations for various passenger related issues.

注:就是小PSS和大PSS的个人理解,在2014年接触老东家的PSS产品体系的时候,才慢慢发现忠诚度及旅客服务等业务纳入到PSS的领域。但是其代表这航司业务的一体化,只不过在国内尤其特有的特色。



PSS定位

即“产”、“供”、“销”的“供”的关键环节。



PSS价值链及连结关系

由于多年的发展及积累,虽然其具备典型电商的一些意识及形态,但其并不是一个开放的互联网领域。必须在这些GDS、OTA、TMC和各类国际组织中选择合作和下游接入。



中航信PSS布局

CRS ,即代理人机票售票系统。CRS主要功能是为代理人提供航班可利用情况查询、航段销售、订座记录、电子客票预订,旅游产品等服务。

ICS ,即航空公司人员使用的航空公司订座系统。ICS是一个集中式、多航空公司的系统。每个航空公司享有自己独立的数据库、独立的用户群、独立的控制和管理方式,各种操作均可以加以个性化,包括航班班期、座位控制、运价及收益管理、航空联盟、销售控制参数等信息和一整套完备的订座功能引擎。

DCS ,即机场人员使用的离港控制系统。DCS是为机场提供旅客值机、配载平衡、航班数据控制、登机控制联程值机等信息服务,可以满足值机控制、装载控制、登机控制以及信息交换等机场旅客服务所需的全部功能。



中航信PSS基础骨架

逻辑架构体系上面的一个粗狂描述。



中航信PSS系统与航司及旅客的触点

基于预定及出票的典型交互流程及触点描述。



中航信PSS系统与航司及GDS的连结

由于其面向代理人的特点,所以对于航司及GDS的接入是其核心中的核心。



某企业服务厂商PSS布局

某大型国际企业服务企业的逻辑架构及布局。



某航司PSS布局

暂略。关键每个航司对于传统PSS与电商的关系、定位、桥接等等处理方式、所处时机等等都不一样,没有完全一致且标准的逻辑架构及布局方案。

PSS产品及服务厂商

但是对于需要外购和协同构建的航司,如下是可依赖的外部资源。




E-Commerce & E-Distribution

站在巨人(PSS)肩上的宽泛亿万蓝海。不管未来例如NDC等,乃至互联网技术的迭代,至少近5年,国内特有的经由TTL的分销和分销比例等较难有质变。

全球分销系统 (Global Distribution System)

A network operated by a company enables automated transactions between travel service and travel agencies.



GDS发展与中航信

a) 1964年,AA与IBM合作开发出能够实现座位控制和销售功能的航班控制系统ICS,实现了航空公司销售部门业务处理自动化,提高了航空公司的生产效率。

b) 20世纪70年代,美各大航空公司将ICS推广到机票代理人,形成代理人分销系统CRS,使CRS成为航空公司掌握销售控制权、获取竞争优势的重要手段。

c) 20世纪80、90年代,CRS从分销机票到分销酒店、从航空业延伸到旅游业、从各国扩展到全球,逐步演变成分销机票、酒店、旅游、轮船等各种旅行产品的全球性电子分销网络,被称为全球分销系统GDS。1980年左右,美國國內各航空公司所屬的CRS(特別是SABRE與APOLLO系統),為因應美國國內CRS市場飽和,並為拓展其國際航線之需求,開始向國外市場發展。他國之航空公司為節省支付CRS費用,起而對抗美國CRS之入侵,紛紛共同合作成立新的CRS(如AMADEUS、GALILEO、FANTASIA、ABACUS),各CRS史之間為使系統使用率能達經濟規模,以節省經營CRS之成本,經由合併、獨立聯盟、技術合作開發、股權互換與持有等方式進行各種整合,而逐漸演變至今具有全球性合作的GDS。

d) 目前,世界上最大的4家GDS公司分别是欧洲Amadeus、美国Sabre、Travelport和中国中航信Travelsky。

e) 中航信

Ø1986年中国民航引进美国的民航旅客计算机订座系统;

Ø1996年民航计算机中心通过对ICS的改造,推出了CRS代理人分销系统;

Ø2001年由中航信承建的GDS工程主体工程通过了民航总局的验收,标志着中航信完成由区域CRS到具备全球旅游分销能力GDS的转变。

Ø中航信构建起了支撑民航业发展的订座、离港、分销、结算四大商务信息系统,跻身全球GDS前4强。

Ø拥有国内市场的垄断优势

Ø我国CRS市场供给方由中航信、外航驻中国办事处及国外CRS在中国的非法终端三方。国内机票的出票主要由中航信的凯亚系统完成,为国内航空公司和300余家外国及地区航空公司提供电子旅游分销ETD,包括航班控制系统服务ICS、计算机分销系统服务CRS和机场旅客处理APP,完成了全国百家机场离港系统建设推广。

Ø在中国率先实现100%的电子客票和建设航空联盟信息平台,创造了出票、值机、结算的电子化流程,帮助航空公司进行产品规划、销售、结算、运输和服务的整合。

Ø参与了国内航空公司加入航空联盟,实现了航信系统对寰宇一家的全面支持,支持了南航、东航加入天合联盟,国航加入星空联盟,建立了独立的航空联盟信息平台。

GDS与TTL对比

TTL是与GDS存在部分差异化的特殊GDS。



全球GDS基础互联模式

不管如何使用TTL的体系,全球的分销是个互联的大布局。



全球航班信息 (Official Airline Guide)

Airline schedules database holding future & historical flight details for 900+ airlines and over 4,000 airports.



航司电子商务&电子分销

航司的Costs:

a) Direct operating costs — such as aircraft, fuel, and salaries — make up about 60% of the total cost, are more or less “fixed”

b) Indirect operating costs — such as distribution costs — about 40%.

1) Reservation system cost

2) Sales offices (stations) cost

3) Advertising and sales promotion cost

4) Agent fees and commissions (3-25% commissions)

5) Ticketing fees




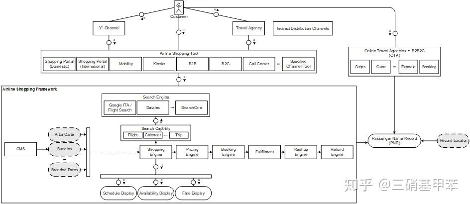
航司B2C电商应用架构组成,及国内航司电商的布局

暂略。由于发展步调和侧重点不同,很难评估架构的优劣及合理性、前瞻性。

航空公司电商系统基本组成

但是万变不离其宗,终究还必须有如下一些模块和功能。



航司关键核心业务系统

一般而论,如下是必须构建的业务功能模块或系统。要么采购、要么自建。



运价体系 – 核心组件

举例说明上述中的国际运价或全局运价管理系统,所具备的逻辑组成部分和能力。



运价体系 – Airline Tariff Publishing COmpany

在运价体系中,尤其是国际运价,ATPCO起到了至关重要的作业,其实也养活了一大批码农。



运价体系 – 运价标签化

对于产品丰富性及多样性,航司永远比不过零售行业,但是对于这样貌似单一的产品体系,其衍生出来的各类玩法深奥、但又有其独特之处,乃至可以被零售行业所参考。



运价体系 – 品牌运价

更进一步就是将运价与航司品牌进行绑定,通过价格和服务的打包,体现航司的差异化和精准化。



收益体系 – 收益管理

A process for capacity-constrained industries to maximize profitability by allocating the right inventory to the right customers at the right price.

在此领域PROS等收益系统和其理念,暂时还是有其价值的,但是未来是怎样的模式,是否有更好的思路。我认为是一定的,只不过在民航领域,网收系统相对都比较厚重,很难在短时间内上线、更新、质变一个全新的模式和理念实现。





航司电商趋势 – 整合的数字化平台

小前端,大中台:给客户一个点,却给他接入整片大海。



航司电商趋势 – 数字化革新(电商中后台)平台

航司电商在PSS之上最核心的和能够发挥终极价值的,就是如上各类平台化的数字化实现中后台。以数据为核心,构建支撑和管道。



航司电商趋势 – 大生态系统

然而在建设整体电商和数字化能力过程中,不仅仅是技术的融入,更需要合理的将必要的第三方资源接入、融入、把控好。




Customer

航司不仅仅是销售机票,更需要作为服务行业,为后续的出行服务等做好一系列的工作。

航司旅客服务生命周期

Provision of service and support offered to customers before, during and after a purchase.



常旅客计划

航司的常旅客,其实是Customer Loyalty在特定行业的一种特殊实现。其永远不同于一般的CRM和其他传统企业级系统中的模块。其是特定行业内特定业务和群体的针对性解决方案。



客户忠诚度业界发展趋势

发展的必然是时代及客户诉求的衍生。更收到各类互联网IT技术及科技的影响。但是正因为其具备营销的一些理念和实现,其必然是一个饱受争议的,且大融合的方案体系。



常旅客及忠诚度能力及实绩的布局

“IT技术 / 数字化转型 / 互联网+/ 商业模式 / 电商直销及旅客服务 / 利润驱使”造就航司的能力和实绩差距及个性化体验。



传统常旅客业务功能族谱

其具备的原子功能如下,但是并不是必须的或者必须以一整套产品套件的方式存在,其是逻辑的、部门的、职能的合一。



附加服务及规则

按行业标准分为5大类,其中行李细分为5类;按特点则分为18种分组;APTCO目前为止已发布标准服务为600多种,供航司选择,并定义自己的服务/产品库。



旅客单一视图及客户价值

在航司建设及发展过程中,其早就意识到旅客或特定终端C的数据价值。



航司客户服务趋势 – 应时智慧旅客服务

全新的IT技术及能力的投放,最有价值和最容易找到突破点的就是Customer领域和Customer Service方向。用数据支撑,和IT技术为辅,构建全方面的、全流程、全渠道的智慧服务体系。



航司客户服务趋势 – 数字化会员生态体系

然而各类旅客、会员等等人的群体,其发展都必须通过端到端的全方面的支撑,才能够发挥各类预计和非预计的效能。




Airline Data

航空公司的数据永远不是孤立的,但是缺少整合和碰撞。

广义PSS关键数据

粗犷的PSS关键数据集,大部分都是静态的交易结果。



中航信关键数据

其中作为国内特有的一点,TTL的数据具有特殊的价值和使用场景。



旅客订座记录(Passenger Name Record)

Record in the database of CRS that consists of the personal information for a passenger and contains the itinerary for the passenger, or a group of passengers travelling together.




航司数据趋势 – 整合的统一视图与时序行为仓库

数字资产/数据核心/数据价值: 着手进行运营数据的清洗、梳理和标签化;整合的数据是一切商业模式的核心。



航司数据趋势 – 旅客单一视图及旅客数据信息库

然而单一试图的建设不是简单的数据堆砌,更需要进行数据的划分、切割、及未来使用的规划。



航司数据趋势 – 旅客服务数据库

但就Pax的数据聚合,除了静态的旅客信息外,更需要收集及汇聚其交易行为和动作行为等等相关数据,从而深度的识别及洞察单一个体的特质。甚至某些时候需要考虑完全第三方非航的数据接入及碰撞。




Airline Data Usage

航司发展趋势

1) “提直降代”余波未消,航空公司将更客观地看待这个问题。

2) 航空公司在“提直降代”和“防止违规销售”的名义下对机票代理市场的整治,直接导致了机票代理行业冬天的到来。航空公司将大力发展自主的B2B和B2C销售。在IT支持方面:需要能够建立更好的销售渠道系统,需要在销售的产品和服务方面,让直销系统和分销渠道系统产生明显的差异化。

3) 国际化发展将是几大航空公司的主旋律,IT支撑不到位的痛点也随之而来。

4) 国际化发展对于航空公司主要是增加国际航线、开展国际合作(联盟、联营和代码共享)、海外投资并购。最终的目标是将航空公司的品牌从区域化变为全球化。在IT支持方面:打造一个国际化的网站似乎是最直接的对国际化战略的一个落实。在对于联盟、联营和代码共享支持方面,航空公司将需要更多来自PSS的支撑。

5) 航空公司电子商务发展将现乏力现象,创新发展将需要更多集成化的支撑。

6) 航空公司电子商务的销售量一直以来取决于价格,这主要是因为产品的单一化(机票)所导致的。一旦电商开始创新,就会对航空公司的底层系统提出非常多的有一定难度的需求。在IT支持方面:电子商务系统的创新主要在客户体验、新增产品(附加服务销售)、横向合作(非航产品)、用户活跃度、积分消耗等方面。这些创新将需要底层系统的更多支持,例如忠诚度管理系统、PSS、一些新型的机票和非航产品集成系统平台等。

7) 全航程收益管理将在一些航空公司开始得到较初步的应用。

8) 全航程收益管理(O&D收益管理)是基于旅客的全行程进行收益预测和优化并进行机票定价的管理模式。O&D收益管理的理念和方法将在2017年几大航空公司中开始初步得到应用。在IT支持方面:O&D收益管理方法是对现有收益管理方法的一次较大的变革,这种管理模式将更多依赖于信息系统。

9) 航空公司的忠诚度计划将寻求更多的变革,有的公司将探索基于收益的积分模式。

10) 航空公司的忠诚度计划是近年来变革最慢的一个业务,其运营模式和10年前并没有太多的不同。好在各家航空公司都在探索新的发展方向,例如独立运营、里程制积分向收益制积分的转变等。在IT支持方面:航空公司应该更多借鉴于互联网时代的会员管理模式,让会员管理回归本质。在按里程积分制向按收益积分制转换过程中,需要充分利用PSS在底层的支持。

11) 航空公司对OTA分销的依赖将进一步突显,航空公司将重新认识NDC。

12) 航空公司应该真正思考的不是如何去脱离OTA,而是如何合理地管理他们。在IT支持方面:IATA的NDC标准以及其建立起来的一套方法,实际上是为航空公司打造掌控分销渠道的新方法。

13) 国内机上座位付费选择将可能被允许,航空公司对附加服务销售探索进一步深入。

14) 机上座位一直是免费给旅客分配的,但在北美航线上,提前购买舒适的座位需要500元或600元。这对航空公司来说非常有吸引力,原因是这是一种几乎没有成本的新产品。实际上,除了销售座位,例如付费优先登机、付费升舱等等。在IT支持方面:航空公司这类附加服务的销售,几乎完全要依赖于PSS的支持,基于IATA的EMD标准的附加服务票证管理体系可以很好地支持这类和机票一起销售的产品,并完整地支持了包括结算和交付在内的所有的业务流程。

15) 航空公司对客户体验的认识将上一个新的台阶,将重新考虑完整CRM的构建。

16) 航空公司对客户体验的认识还比较肤浅,对客户体验的改进措施也分散在不同的接触点上,缺乏完整的构思和设计。在IT支持方面:此前航空公司的CRM在落地的时候最终变成构建一套忠诚度管理系统,但在未来,CRM应该能够管理所有的旅客接触点,让旅客在每一个接触点都得到最好的体验。航空公司需要构建新的旅客管理系统,去记录每个旅客在每个接触点的所有行为,勾画出旅客每一次旅行过程中的完整行为。

17) 旅客在机场的体验将进一步得到优化。

18) 在大的环境变化之下,航空公司会致力于改善旅客在机场的旅行体验(会仍然集中在减少排队、提高效率上)。在IT支持方面:一证通关要求相关信息系统(例如安检和离港)之间能够提供完整准确的信息传输。除此之外,旅客在机场购买附加服务的体验也需要改善。当然,更多的改善需求,还在于在航班发生延误、取消等不正常情况下,旅客能够获得妥善的安置,这方面需要航空公司的AOC系统、PSS中的旅客保护处理系统、地面保障系统中的不正常航班管理系统(IROPS)之间的紧密联动。

19) 机上WiFi将达到技术成熟、应用广泛,为航空公司打开一扇开展新业务的大门。

20) 在新互联网环境下,航空公司有必要仔细研究旅客的需求,为旅客打造良好体验的同时,也获得收益。在IT支持方面:在飞机上对旅客使用互联网的权限控制、流量管理、灵活的收费管理等方面都要求有很好的IT系统进行支持。此外,航空公司在飞机上提供娱乐、购物、社交等各类服务时,对于IT系统的支持将会有更多更深入的需求。

基于数据的全面的航司电商及旅客服务协同

航司电商的数据,更需要与其他业务部门及系统的数据在内部碰撞,从而产生内在的数据价值效应。



基于数据的应时智慧旅客服务

即使深度的数据洞察无法容易推进或实现,至少在流动的数据方面,即时服务是可能也是可以构建的。



基于数据的精准营销

数据的终极目标的精准营销,但是一定要把握或放眼全流程和全渠道,即旅客并不是只能够在传统的航司触点上才能跟航司产生交互。


基于数据的数字化转型之路

四项整合措施:

a) 整合数字化战略与企业战略;

b) 整合技术与业务为一体化运营模式;

c) 整合产品、市场营销、销售和服务为一体化数字平台;

d) 整合航空与非航空服务为统一的旅游服务管理。




总结

虽然貌似是一个垂直的小领域,但是其来自于国外若干年及国内独有的特质,造成一般人很难全面掌握和理解其中滋味。尤其是对于网络收益、运价等关键的传统业务方面。不仅仅涉及业务的理解、更需要数据智能、数学模型等等全方面数据分析和建模的能力。

路漫漫其修远兮,吾将上下而求索。

发布于 2018-07-22 12:30

文章被以下专栏收录