添加链接
link之家
链接快照平台
  • 输入网页链接,自动生成快照
  • 标签化管理网页链接
铁依赖的胼胝质积累调控根尖分生区细胞干性,响应土壤低磷信号

铁依赖的胼胝质积累调控根尖分生区细胞干性,响应土壤低磷信号

今天给大家分享一篇2015年发表在 Developmental Cell 的文章, “ Iron-Dependent Callose Deposition Adjusts Root Meristem Maintenance to Phosphate Availability ”


根系对植物的固着生长至关重要,同时根系负责植物的水分、矿物质营养吸收。拟南芥中的研究充分证实了根系的生长发育能响应土壤环境变化且具有高度可塑性。

磷酸盐是植物可利用磷的主要形式。植物可以感知土壤中磷酸盐(Pi)含量,在缺磷条件下使主根生长减缓,侧根增加,根毛数量增多,调整根系结构,最大限度地提高土壤中的磷截获率。

根尖分生组织(RAM)和干细胞巢(SCN)细胞干性的维持需要细胞分裂和分化的精确协调,这取决于细胞间信号的传递。例如根尖静止中心(QC)通过未知的短程信号维持相邻干细胞的细胞干性,阻止其分化;转录因子SHR从中柱运输到QC和内皮,决定细胞命运。越来越多的证据表明活性氧 (ROS) 调控胼胝质的积累,胞间连丝颈部的胼胝质积累有影响了共质体运输。然而,植物监测和感知土壤磷的机制仍不清楚。

前人通过拟南芥的诱变和遗传筛选获得了 PDR2 (编码P5型ATP酶),通过近等基因系鉴定出 LPR1 (编码铁氧化酶)。 PDR2 对于缺磷条件下根尖分生组织和干细胞巢的维持是必须的, lpr1lpr2 的缺失突变能回复 pdr2 的功能缺失,说明 pdr2 负调控并上位于 lpr1lpr2 。有趣的是,铁的可利用性也能够改变缺磷产生的根生长表型。


该研究发现,在低磷酸盐条件下植物的初生根生长抑制依赖于铁;低磷条件下根分生组织质外体的铁和胼胝质沉积;胼胝质沉积抑制了根尖干细胞巢细胞间的交流;磷和铁通过胼胝质积累调控根分生组织活性中的拮抗作用可能是由LPR1的氧化还原信号引起的。


1. 缺磷条件下初生根生长受抑制依赖于铁在根尖积累

Fe-Dependent Root Growth Inhibition in Low Pi

分析六个不同生态型/基因型拟南芥株系Col、Bay、Sha、 pdr2 lpr1lpr2 pdr2lpr1lpr2 在不同条件下的生长状况,结果表明+Pi条件下六个株系表现相似,-Pi条件下Col、Sha、 pdr2 表现出低磷的高敏感,初生根变短,且该现象只在Fe存在的条件下出现,-Fe可使该表型恢复;

根的伸长与根尖分生组织(RAM)体积受控于细胞分化/分裂与伸长区细胞长度/数量, pdr2 根尖在-Pi条件下分生组织细胞急剧减少,有分裂及分化,伸长区细胞数目减少,初生根根毛细胞长度下降,而不敏感株系无此变化,而 lpr1lpr2 pdr2lpr1lpr2 中并未看到此现象;

-Pi的同时若-Fe则RAM不再减少,分生区干细胞不再分化。

以上实验结果表明, 缺磷可以加速伸长区分化,减少分生组织体积,使缺磷敏感株系初生根长度显著短于磷不敏感株系。

Pi Limitation Stimulates Cell-Specific Fe Accumulationin Root Tips

对植物根尖组织染色结果表明,Fe特异性积累于植物根尖,移入缺磷培养基后,缺磷敏感株系的Fe在整个根中都能被检测到,包括根尖分生组织,而磷不敏感株系的Fe只在成熟区有积累,缺磷敏感株系与磷不敏感株系Fe的积累定位模式存在差异;

特异性染料染色表明二价铁含量比三价铁含量低得多,根中主要积累的是三价铁;

+Pi条件下,Fe主要集中在根冠(RC)与干细胞巢(SCN),且三个敏感株系含量较高,移入-Pi培养基后, pdr2 的Fe分布于整根,且沉积于干细胞巢,磷不敏感株系并无此现象,且 lpr1lpr2 的SCN检测不到, pdr2 的SCN只有极轻微染色,该现象也说明 lpr1lpr2 在遗传上要上位于 pdr2 .

以上实验结果表明, 缺磷可以促使铁积累于根尖,且缺磷敏感株系与磷不敏感株系Fe的分布与含量都存在差异。


2. 根质外体中细胞特异性铁沉积

Cell-Specific Fe Deposition in the Root Apoplast

+Pi条件下,Col 与 pdr2 中,Fe不仅积累与RC与SCN,还存在于根尖皮层;

-Pi条件下,Col 中Fe围绕着SCN与缩短了的伸长区皮层细胞, pdr2 中Fe主要集中在SCN与末端分生组织,两个株系Fe斑状沉积于根毛尖端细胞的外围区域;

-Pi条件下 lpr1lpr2 pdr2lpr1lpr2 的SCN与皮层的Fe沉积减少;

高分辨率二级质谱检测表明 pdr2 质外体的Fe而不是Pi,逐渐积累,质外体扩张,SCN细胞之间出现间隙。

以上实验结果表明, 缺磷条件下敏感株系Fe在质外体大量积累。



3. 缺磷条件下胼胝质的积累抑制了根尖细胞共质体细胞交流

Pi-Dependent Callose Deposition in the Root Apex


Pi-Depende nt Inhibition of Symplastic T rafficking in th e RAM

高分辨率成像结果表明, pdr2 中分泌囊泡增多,QC区细胞壁变厚,Col与 pr1lpr2 无此现象,但Col伸长区皮层细胞胞壁变厚,Fe积累区域尤甚;

碘化丙啶染色表明只有 pdr2 的QC区域有细胞死亡,这可能是由于细胞壁沉积变厚引起的,这也可以部分解释RAM的分化加速;

- Pi条件下Col的SCN与伸长区皮层细胞有大量β-D葡萄糖积累并沉淀,恰恰是Fe积累的区域, pdr2 中SCN与RAM也有,但不发生沉淀;

用GFP做报告基因研究胼胝质积累对于共质体运输的影响,-Pi条件下,Col中GFP移向初生根根尖受到抑制, pdr2 亦如此, lpr1lpr2 无此现象;SHR与GFP融合检测SHR表达,发现SHR在 pdr2 中的移动受到抑制,而 lpr1lpr2 中不受影响,同时观察到过早成熟分化的中皮层,可能就是SHR移动受到限制引起的。

以上实验结果表明, 缺磷条件下敏感株系SCN的胼胝质积累影响了共质体运输与胞间信号交流,进而决定RAM的维持/分化。


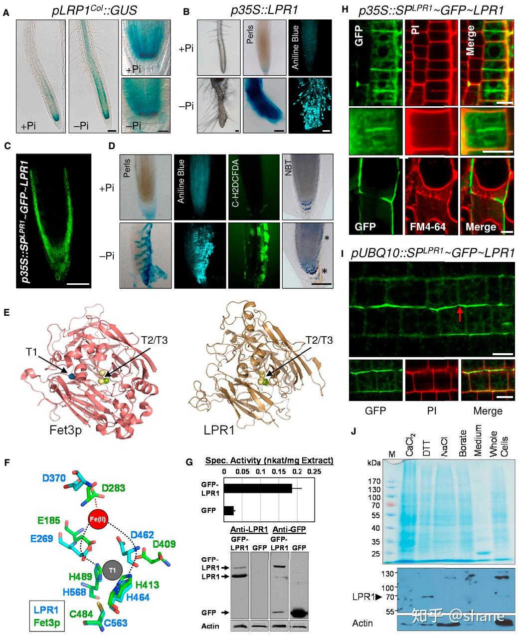
4. LPR1和LPR2编码了细胞壁定位的多铜氧化酶

Properties of LPR1 and Consequences of LPR1 Overexpression

用LPR启动子启动GUS报告基因,转入野生型植株,发现SCN区域有高的LPR1活性,内皮层与原形成层有低的LPR1活性,且在-Pi条件下小幅扩大到成熟区,LPR1的mRNA的表达水平稳定,不受-Pi的影响且与pdr2的表达水平相似,但Col根尖中GUS表达与-Pi条件下Fe和糖沉积的区域共定位;

Col中转入LPR1,根长变短类似于 pdr2 的表型,根中Fe与糖的沉积表明LPR1在这一过程中起到重要的作用,所有的LPR1过表达植株在-Pi条件下,根冠的Fe与糖积累增多,LPR1的表达决定了它们沉积的区域。

以上实验结果表明, 缺磷条件下LPR1的表达促进了Fe和糖的沉积,且对其沉积区域有决定作用。


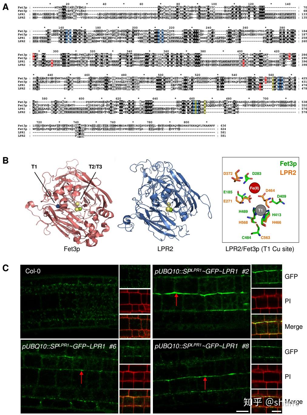
LPR编码一个多铜氧化酶,含四个保守的Cu结合位点,其与Fet3p结构相似,猜测其有铁氧化活性;

LPR1转Col获得过表达株系,铁氧化酶活性与LPR1的表达水平密切相关;

用融合GFP的LPR1对其定位,发现它不仅存在于ER,还存在于质外体(细胞壁)。

以上实验结果表明, LPR1作为一个多铜氧化酶(MCO),具有铁氧化活性,还定位于细胞壁。


5. LPR1促进的铁和胼胝质积累与活性氧的产生积累有关

LPR1-Dependent Apoplastic ROS Formation in Low Pi

研究表明活性氧与细胞的氧化还原状态可以调控共质体运输,胞外积累的三价铁可能通过铁氧化还原作为潜在产生活性氧的来源;

检测缺磷条件下依赖于LPR1的细胞氧化还原状态及活性氧,移入缺磷培养基后,敏感株系确实检测到更多的ROS(NBT染色)。

以上实验结果表明, 依赖于LPR1的Fe与糖沉积于ROS产生有关。


6. 根尖的铁积累介导了植物缺磷条件下的生长响应,磷的补充抑制铁的积累

Pi-Fe Antagonism and Local Fe Uptake Adjust RAM Activity to Pi Availability

过量的Fe可以引起Fe毒害,因此研究根生长受到抑制究竟是磷饥饿引起的还是Fe毒害引起的;

+Pi++Fe培养基(10 fold Fe)与-Pi+Fe培养基相比,Col的分生组织中积累更高的铁,而 pdr2 积累比Col还要多, lpr1lpr2 pdr2lpr1lpr2 中却没有;

+Pi++Fe检测完整根系Fe含量,发现所有基因型的植株都有相似的高积累含量,Fe的积累不引起产氧化物产生,相比于-Pi培养基,RAM组织活性得以维持,根系生长受到的抑制明显减少。

以上实验结果表明, +Pi情况下,即使培养基中Fe过多也不引起敏感株系的糖沉积与过氧化,-Pi条件下生长受抑制产生Fe、糖沉积可能与Pi/Fe比值有关


缺磷条件下初生根生长相应取决于外界Fe以及LPR1界定Fe和糖的沉积范围,因此研究根尖Fe的吸收;

IRT1定位于质膜,是Fe吸收反馈调控系统的重要成员,定位与质膜,不考虑Pi,WT与 irt1-1 敲除系表现出相似的初生根长度与Fe分生组织定位,表明与IRT无关的Fe吸收限制了根尖生长;

剪去初生根根尖后使Col、 pdr2、lpr1lpr2 的根尖继续生长,表现出基因型特异的Pi响应表型。

以上实验结果表明, 协调跟分生组织生长以相应低磷信号,依赖于根尖特异定位的LPR1对铁的吸收,而不是来自成熟区长距离运输。


发布于 2018-09-19 16:54

文章被以下专栏收录