添加链接
link之家
链接快照平台
  • 输入网页链接,自动生成快照
  • 标签化管理网页链接
Cell Reports Medicine丨冷热交替有助减肥

Cell Reports Medicine丨冷热交替有助减肥

在成年人中,棕色脂肪组织(BAT)存在于锁骨上区域和靠近交感神经系统的更深层区域,包括颈部、脊柱和肾周。BAT是一种生热组织,它使用游离脂肪酸通过线粒体解偶联产生热量,使其在寒冷环境中非常耗能,生热作用活跃。由于冬泳者往往有蒸桑拿的习惯,因此可能比普通人对冷热环境有更好的适应能力。

近日,丹麦哥本哈哥大学的 Camilla Scheele 和他的合作者们在 Cell Reports Medicine 上发表了标题为 “Altered brown fat thermoregulation and enhanced cold-induced thermogenesis in young, healthy, winter-swimming men” 的研究论文,其中的数据充分利用了对BAT在成人体温调节中的作用,提示长期冬泳和桑拿使人体同时进行冷热适应,有助于加强能量消耗达到减肥效果。 Cell Reports Medicine丨冷热交替有助减肥 近日,丹麦哥本哈哥大学的 Camilla Scheele 和他的合作者们在 Cell Reports Medicine 上发表了标题为 “Altered brown fat thermoregulation and enhanced cold-induced thermogenesis in young, healthy, winter-swimming men” 的研究论文,其中的数据充分利用了对BAT在成人体温调节中的作用,提示长期冬泳和桑拿使人体同时进行冷热适应,有助于加强能量消耗达到减肥效果。





受试者的初始体征

作者招募了年轻、健康的长期冬泳者(冬泳组)和非冬泳者(对照组)各8人,受试组冬泳者和对照组在食物、性别、体重指数(BMI)和力竭运动时的最大耗氧量(VO2max)相匹配。在冬泳组中,除了一个人以外,所有人都在实验期间蒸桑拿。对照组在研究期间不蒸桑拿,也不进行冷热疗。初步指标分析显示,尽管体重指数没有差异,但对照组的总脂肪百分比更高。此外,冬泳运动员的空腹血液生化指标略有不同,包括较低的甲状腺素(T4)、碱性磷酸酶、转铁蛋白和较高的钾水平。





口服葡萄糖实验和实验设置

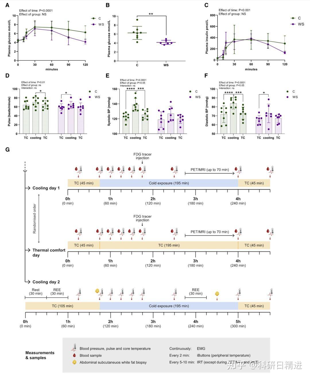
口服葡萄糖耐量试验表明,冬泳组在摄入葡萄糖后120分钟的血浆葡萄糖水平较低(图1B),这表明外周葡萄糖处置比对照组更多,胰岛素敏感性在冬泳后得到改善。接下来,作者让受试者接受冷加压测试,用于评估交感神经反应性和耐寒能力。受试者一只手在4℃的冷水中浸泡3分钟。这项测试刺激了两组的脉搏、收缩压和舒张压的增加,但对照组的受影响更大,表明冬泳组正在进行冷适应。因此作者认为两组都对寒冷有反应,但敏感度不同(图1D-1F)。


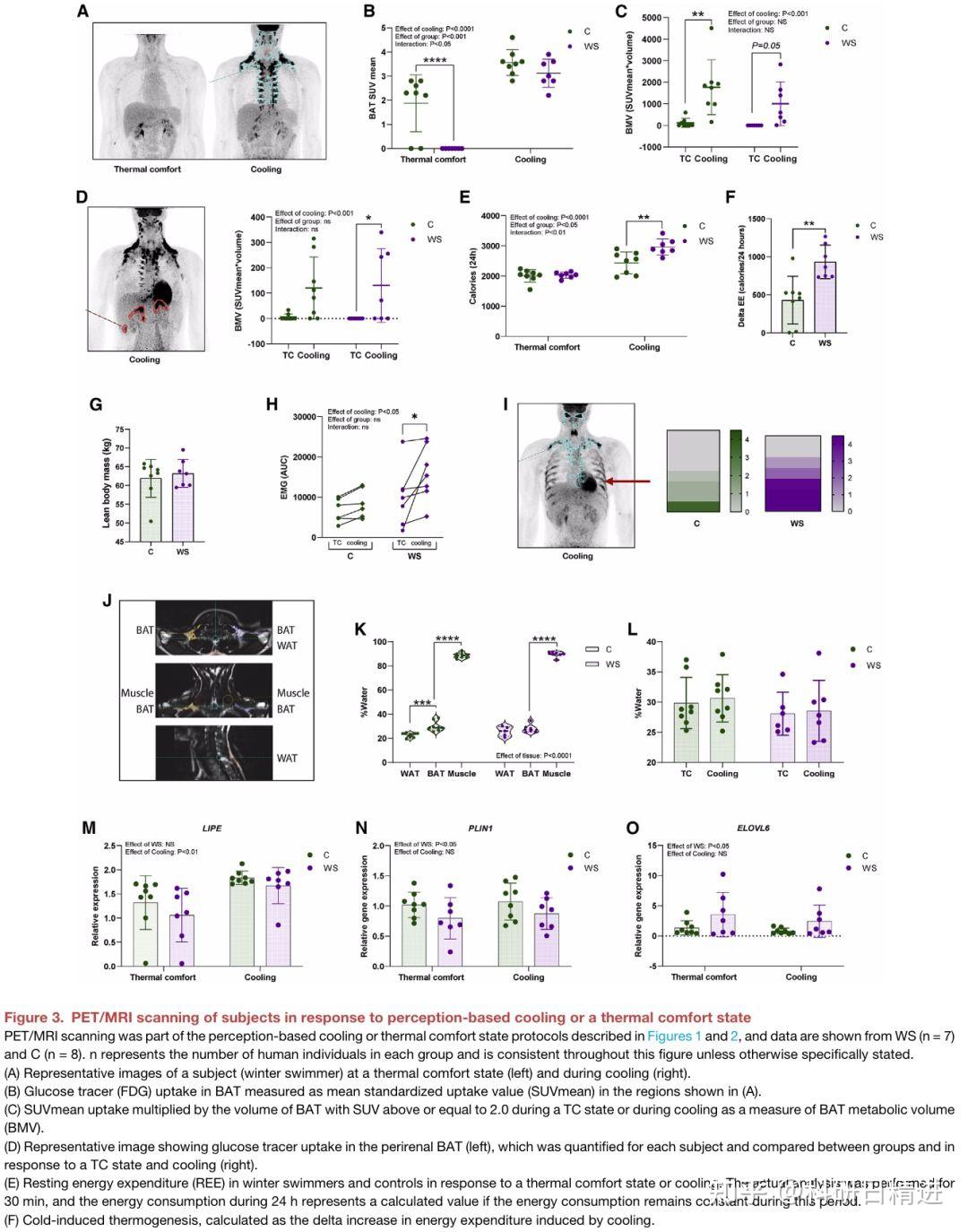
随后,在不同的日子里,作者评估了基于感知的降温和热舒适状态的反应(图1G)。对受试者的实验设置概述如下。在第一个降温日后大约一周进行第二次降温。第二个降温日的目的是测试感知的降温方案的再现性。第一个降温日的方案:热舒适状态45分钟(27-33°C),冷却195分钟,再加热45分钟。在整个冷却过程中,使用红外热像仪(IRT)实时测量BAT出现在皮肤附近区域的锁骨上皮肤温度,然后使用PET/磁共振成像(MRI)对受试者进行扫描(图1G)。在热舒适实验日,温度保持在热舒适范围。与第一个降温日相同,热舒适日也要进行9个时间点的血液样品采集。第二个降温日的温度设置与第一个降温日相同,但在实验前1小时分别让受试者休息30分钟,另外30分钟测量他们的静息能量消耗(REE)。此外,第二个降温日还进行了两次腹部皮下脂肪(WAT)活检。目的是分析WAT中由于急性冷却或反复冷休克和冷适应(冬泳)而导致的潜在褐变因素。





基于感知的降温提高锁骨上皮肤温度

作者使用blanketrol III控温系统对人体施加不同的温度,然后定制视觉模拟量表(VAS),VAS一种用于评估感知程度的工具,如焦虑。在该实验中,受试者使用1-10分对温度感知进行评估(1.非常热;5.温度适中;10.冷得发抖)。在降温当天,先让受试者处于热舒适状态45分钟,在随后的一个小时内水温逐渐下降(图2A)。结果表明,这期间,冬泳组和对照组都显示VAS评分逐渐增加(与个体冷感提高相对应,图2B),直肠温度在降温快束时下降(图2C)。组间没有显著差异。



(blanketrol III控温仪)


红外温度计(IRT)测量显示,在降温过程中, 两组锁骨上皮肤温度都有所升高,而冬泳组的反应更明显 在降温过程中,冬泳组胸骨皮肤温度总体较高 ,但无降温引起的差异(图2H)。身体五个外围部位的皮肤温度记录器显示, 冬季游泳组的外围温度普遍较高 。这一观察结果可能表明, 冬泳组的热量损失更大 。由于对照组的组织脂肪百分比更高,为了排除脂肪厚度对IRT测量产生影响。作者分析了MRI扫描数据,结果表明,这种影响可忽略不计。





冬泳运动员较高的冷诱导产热能力

在进入降温或热舒适状态60分钟后,受试者被注射氟脱氧葡萄糖(FDG)示踪剂,60分钟后在集成正电子发射计算机断层显像(PET)和核磁共振成像(MRI)系统上接受PET/MRI扫描约60分钟。在降温状态下,除一名冬泳者外,所有受试者均在BAT区域显示冷激活葡萄糖示踪剂摄取,测量范围为颈部和膈肌。作者将这个BAT阴性的受试者排除之后所有分析之外。 当观察到各组之间的血糖水平没有差异时,发现冬泳组的胰岛素水平总体较低 。两组在血压和心率方面没有差异。肝脏的葡萄糖示踪剂摄取量也显示两组间或治疗组之间无差异。相反, 在热舒适状态下 对照组大多数受试者的BAT中显示出适度的葡萄糖示踪剂摄取,而冬泳者在任何受试者中都没有摄取葡萄糖示踪剂 (图3A-B)。 作者发现冬泳组在降温过程中REE较高 (图3E),这与图2中观察到的锁骨上皮肤温度较高一致。 并且冬泳组的冷诱导产热显著更高 (冷诱导的产热作用是通过REE的增量来计算的,图3F)。为了评估冷却过程中肌肉产热的可能性,作者使用肌电图(EMG)监测肌肉活动。根据扫描结果评估认为,与对照组相比, 冬泳组的肋间肌葡糖糖吸收更高 (图3I)。在对照组中,骨骼肌的水分百分比高于白色脂肪组织(WAT)和BAT(图3K),不过,BAT的水分百分比高于WAT。冬泳组骨骼肌水百分比也高于WAT和BAT,但WAT和BAT水分百分比无明显差异(图3K)。 这可能潜在地提示冬泳者WAT的血管化和线粒体生物合成增加。 另一种可能是冬泳组的脂质储存和代谢发生改变。


接下来,作者通过评估在 急性冷刺激 前后收集的腹部皮下脂肪组织活检组织中的基因表达,研究产热差异和脂质代谢的标志物是否在WAT中受到差异调节。结果表明, LIPE 基因编码的激素敏感脂肪酶,由冷热效应引起。而PLIN1(编码脂滴包被蛋白1(Perilipin 1),保护脂滴不被激素敏感脂肪酶破坏)在冬泳者组中表达较低(图3M)。长链脂肪酸家族成员6(ELOVL6)是新生血管生成(DNL)的标志物,在冬泳组WAT中有较高的表达(图3O)。 综上所述,作者证明了两组在热舒适状态下对葡萄糖示踪剂的摄取是不同的:大多数对照组的BAT代谢活跃,而冬泳者没有葡萄糖摄取。然而,冬泳者的冷诱导产热率明显高于对照组,而且冬泳组BAT和骨骼肌都参与其中,可能是脂质代谢发生了改变。





冬泳运动员的核心温度较低,锁骨上皮肤温度有明显的日节律

作者新纳入了一组受试者(冬泳组,n=5;对照组,n=6),调查了BAT体温在24小时内的变化。实验对象被允许使用电脑,但被要求尽可能呆在床上,并且只允许进行轻微活动(如上厕所)。结果显示, 当受试者躺在床上休息时,出现核心体温下降的节律 (图4e)。 冬泳组在24小时的核心体温低于对照组(图4E),而锁骨上皮温高于对照组(图4G) 此外,左侧太阳穴的皮肤显示冬泳组比对照组体温更高,这可能反映了冬泳组更多的热量损失 。因此,核心温度较低加上潜在的热量损失增加,这可能是冬泳组人在热舒适状态下没有摄取葡萄糖的原因。


虽然,冬泳组和对照组的BAT在夜间的温度比白天低,但在冬泳组中,清晨的温度峰值与白天的温度无显著差异(图4H)。因此,冬泳组BAT成熟度和冷适应能力的提高可能是造成组间差异的原因。




总结

在该研究中,大多数对照组受试者在热舒适状态下显示BAT葡萄糖摄取,表明BAT有助于维持年轻成年人的舒适体温。相比之下,在热舒适状态下,冬泳者的核心温度较低,同时BAT葡萄糖摄入减少,外围皮肤温度较高,表明由于热损失增加和产热减少导致核心温度降低,暗示着冬泳组有更好的热适应能力。此外,作者的研究提出了BAT可能参与调节人类睡眠模式。 总之,冬泳组的冷水浸泡和热桑拿相结合,在冷却过程中比对照组燃烧更多的卡路里,因此,作者认为冬泳是一个很好的减肥策略。


原文链接:

cell.com/cell-reports-m 00266-4




end


注:本推文首发“科研日精进”微信公众号


发布于 2021-10-16 17:27

文章被以下专栏收录