添加链接
link之家
链接快照平台
  • 输入网页链接,自动生成快照
  • 标签化管理网页链接

电动重卡的分类索引及优缺点简析

国家新能源汽车战略不断推进,新能源卡车市场高速增长,其中电动卡车发展相对较快。最重要的表现便是,电动重卡市场从以前的不温不火变成了如今的炙手可热。

那么,目前电动重卡是如何分类的?都有哪些优缺点呢?

一、电动卡车分类(按公告进行分类)

1、纯电动箱式运输车,包括了车厢与驾驶室一体的封闭式运输车和车厢与驾驶室分离的运输车等车型。根据行业划分标准,其主要包含电动微卡、电动轻卡等。从目前市场的销量看,纯电动轻型箱式货车(即行业通常称作的轻型电动物流车)占多数,主要目标市场是运距较短的城配市场。

2、纯电动载货汽车或纯电动栏板式货车,二者实际上是一类车型。它的底盘结构跟微卡和轻卡相似,且驾驶室与载货部分分离。这类电动卡车主要包含了轻卡、中卡和重卡类车型,主要目标市场是短途类载货市场。

3、纯电动仓栅式运输车,它只是在纯电动载货汽车或栏板货车的基础上增加了栏杆,通常用于载生禽牲畜等,主要目标市场在短途的生禽牲畜运输。

4、纯电动冷藏车和纯电动保温车。这类车型就是在箱式运输车内加装了制冷保温设备,目前公告里最常见的是微卡、轻卡改装车型,也有少量的中重卡改装车型。

5、纯电动牵引汽车,是专门用于牵引挂车或半挂车的汽车,通常无载货车厢,轴距较短,有两根驱动轴。这类电动牵引车一般是6X2类重卡车型,目标市场主要在港口倒短运输等固定线路。

6、纯电动自卸车和搅拌车等工程类车型。这类电动车中重类车型较多,主要应用于固定线路的中短途运输场景,比如市区工地作业等。

二、电动重卡分类

根据车型,重卡可分为整车、半挂牵引车和底盘三类,根据用途可分为物流运输类和工程建设类。其中,整车和半挂牵引车主要用于物流运输,底盘主要用于改造工程用车,满足工程建设需要。

目前我国传统重卡一般是指总质量在14吨以上的卡车及其各种改装车型。

根据GB/T3730.1-88标准,重型载货车总质量>14吨。而在GB/T 15089-2001标准中,包括重卡在内的N3类车型,是指最大设计总质量超过12000kg的载货车辆,没有明确说明是哪类车型。

根据行业的统计口径和习惯, 业内在统计新能源重卡销量时,大多数是统计包括总质量大于12吨的新能源货车。

按目标市场和用途划分,电动重卡包括以下车型:

1、纯电动混泥土搅拌车;2、纯电动自卸车;3、纯电动载货车;4、纯电动牵引车和电动半挂牵引车;5、其他作业类的纯电动专用车(如保温车和冷藏车等);6、纯电动环卫车(如各类纯电动垃圾车、纯电动清洗车、纯电动洗扫车、纯电动抑尘车、纯电动洒水车等)。

按补电方式划分,电动重卡可分为普通纯电动和纯电动换电式两大类。

普通的纯电动类重卡主要是指车辆装载的动力电池要靠外界充电桩来充电。而纯电动换电式重卡车辆本身不装载动力电池, 主要采用车电分离模式,靠外界的换电站来换装电池。

三、电动重卡优缺点简析

1、普通纯电动重卡优点简析

普通纯电动重卡在排放、驾驶体验、使用成本及车辆管理等方面具有一定优势。排放方面,电动重卡依托电力驱动可实现零排放,且具有电机驱动带来的噪音降低、换挡便利、振动减小等特点,极大改善了司机的驾乘环境;成本方面,电动重卡在部分应用场景中带来的经济效益明显,电力消耗成本远远低于柴油车;管理方面,重卡电动化使得车辆数据更加容易采集及上传分析处理,可进一步提升技术服务,优化交通领域的能源供给,在某些封闭场景里(如矿山、港口),基于电动化的无人化技术应用,提高了安全性。

值得一提的是,目前纯电动重卡的驱动一般都匹配多挡位的机械式自动变速器(AMT),这和传统的AMT系统不同。EV-AMT去掉了离合器及机械式同步器,由电机主动同步代替机械式换挡时的摩擦被动同步,实现自动换挡。使用带EV-AMT的纯电动驱动系统和流行的直驱系统相比,除了能够大幅提高动力性能外,还能有效减小电机扭矩需求,从而降低系统成本。且由于变速器的调速功能使电机保持在高效工作区域,大幅降低了动力系统耗电量,这也是纯电动重卡一个显著的优点。

2、普通纯电动重卡缺点也很明显

一是自重大

据了解,电动卡车普遍要比同类型的柴油卡车重很多,主要是因为需要装载的电池较多。比如一辆电动6X4重卡牵引车,其电池重量通常能达到3吨多。究其原因,是因为电动重卡为了保证一定的续航,车上会安装大量的电池,车辆的自重当然就大。

二是充电慢,效率低。

充电慢一直是电动卡车的弊病。一般说来,一辆电动重卡采用慢充的话,充满电至少要几个小时;实行快充,充满至少也要近1个小时,且快充对电池伤害很大。

三是充电不便

众所周知,当下高速公路上很少有充电桩,这就导致绝大多数跑中长途的重卡客户不愿意购买电动重卡。

四是续航里程受限。 由于电池能量密度低,一般电动重卡的续航里程不能满足重卡跑中长途运输的属性需求。

五是购车成本和使用成本高。 据悉,一辆电动重卡无论是购买还是使用成本均比普通的燃油重卡要高不少,一般客户是承受不起的。

鉴于上述不足,普通电动重卡大规模普及难度较大。

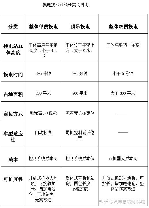
3、纯电动换电式重卡技术路线分类及优缺点简析

纯电动重卡的换电技术路线包括整体单侧换电方案、顶吊式换电方案、整体双侧换电方案等不同方式,不同的方式各自具有优劣势。

较早进行试点示范的是顶吊式换电方案。由于该种换电方式采用钢索吊装电池包,电池包接近落座时,钢索具有一定的柔性,比较容易实现误差的兼容,所以顶吊式换电属于技术简单、成本较低、可行性比较好的换电方案,也是最早商用化的换电方案。因为顶吊式换电的定位方式比较简单,对司机的驾驶技能要求较高,在港口、矿山等司机经过强化培训的封闭场景,能够发挥司机管理优势,使控制系统简化降低成本。但由于换电过程自动化和智能化程度低,换电站进一步提高换电速度的潜力较低。此外,顶吊换电的抓具需要在车辆上方,设备总高度较高,在一些城市建设申报时会被定性为临时建筑,需要进行临时建筑审批,建站审批过程相对复杂。

整体单侧换电的电池抓取机构是刚性的,机器人在抓取电池之间没有柔性环节。如果车辆电池与既定位置对位偏差,换电机器人产生校正位置的力则会很大,导向机构会产生很大的损伤。所以,整体单侧换电对智能化技术的挑战更大,对控制精度的要求更高,需装备激光雷达及视觉传感器,导致其成本也相对比较高。由于整体单侧换电智能化程度较高,对司机的专业性要求较弱,可适应城市中的渣土车、牵引车、水泥搅拌车等多类车型,且对司机换电停车的要求相对较低,其智能化装备也发挥了较大价值。

整体双侧换电的优势是换电站主体装备高度与车高相当,在城市建设时比较容易被定性为装备,可以免去临时建筑审批流程。这种方式可实现单车5分钟内完成换电。整体双侧换电最大的优势是电池不占货箱空间,适用于电池存储位置有限的矿卡车型。整体双侧换电对部分必须双侧布置电池的场景及车型具有无可替代的优势。但是,由于整体双侧换电需要装备两套机器人及两套电池存储充电仓,其成本也相对较高。



总体看,换电模式可以克服普通电动重卡充电效率低和封闭场景下续航里程不足的问题,但不同技术路线的换电模式具有不同的优劣势。另外,换电重卡客户还可以采用租赁电池的模式,这样可以降低购车成本,减少客户一次性投入成本压力。

4、纯电动换电式重卡大面积推广仍有困难

虽然换电式重卡解决了普通电动重卡充电慢的问题,今后可能会成为替代普通电动重卡的一种途径,但换电站建设仍面临审批难度大、选址与配电接入难、换电共享化与智能化推动难等问题。各地换电站建设审批流程不统一,换电站建设的协调难度大,且许多城市未明确换电站可以享受新能源汽车充电基础设施建设补贴,进一步拉大了与充电站建设、运营成本的差距。另外,目前电池标准不能统一,基础设施建设各自为政。由于很多企业采用的动力电池生产厂家、规格、外形及尺寸不同,无法通用,企业只能各自建设各自的换电站,在基础设施方面受到许多限制。同时,换电式重卡应用场景也有限,给今后换电重卡大面积推广也有一定难度。

四、混合动力重卡分类及优缺点简析

1、油电混合动力类重卡优劣势分析

这类混动重卡由燃油发动机和电动机提供动力。一般电池容量较小,不提供充电接口,电池的能量通过重卡运行过程中的能量回收进行充电。该车型的电动机功率也不大,在起步和加速等场景时,电动机会辅助燃油发动机提供动力。因为有了电动机的辅助,充分发挥电动机的大扭矩优势,在起步和加速过程中的整体效率得到提升,并使车辆整体油耗显著下降。

优点:依靠燃油提供能量无里程焦虑,也省去充电的麻烦。缺点:对燃油依赖较大,节能和减排不够理想。

2、插电式混合动力重卡

插电混动相比油电混动车型多了充电插口,动力提供由燃油发动机和电动机提供。不同的车企在PHEV上对于电池的容量,电机的数量,电机的功率配置有较大差异,形成了不同的整车风格和特点。这类车型可以通过电机,燃油机的介入算法形成多种驱动组合。比如纯电动模式、纯燃油机模式、电机加燃油机混合模式等。

优点:在充电方便,电量充足时,可采用纯电动方式行驶,节能减排还可降低用车成本。在电量不足充电不便时,采用燃油行驶,远行无忧。

缺点:技术比较复杂,电池电量和成本、重量、纯电续驶里程的矛盾不好协调。电池电量小了充电的作用不大,电池大了成本高、重量大。

3、增程式电动重卡

增程式混合动力重卡是用发动机进行发电,电动机进行驱动的。当电池组电量充足时采用纯电动模式行驶,当电量不足时,车内发动机启动,带动发电机为动力电池充电,提供电动机运行的电力(即增程模式)。

优点:具有插电混动的外接充电优势,增程式混合动力汽车的纯电续航里程较长。

缺点:跑高速时增程式重卡比较费油。由于电动机驱动和发动机驱动的工作原理不同,两者的经济时速不同,在城市工况下,电驱动会更省油。而在高速状态下,一般会用到增程模式,发动机输出的机械能通过发电机转换成电能,再通过驱动电机转换成机械能,转换过程中损耗较高,油耗比较高。另外,它也摆脱不了对燃油的依赖。

发布于 2021-09-27 09:51

文章被以下专栏收录