添加链接
link之家
链接快照平台
  • 输入网页链接,自动生成快照
  • 标签化管理网页链接
首发于 Java知音

详解SpringCloud中RabbitMQ消息队列原理及配置,一篇就够!

本文同步 Java知音社区,专注于Java

作者:kosamino

cnblogs.com/jing99/p/11

一、MQ用途

1、同步变异步消息

场景:用户下单完成后,发送邮件和短信通知。

运用消息队列之后,用户下单完之后,下单信息写入数据库,再写入消息队列,发送邮件和发送短信各自去消息队列进行读取,节省时间,提高效率。



2、应用解耦

场景:用户下单后,订单系统需要多渠道通知用户。

  • 下单服务系统:用户使用下单服务后,将下单信息写入数据库,下单成功。
  • 短信服务系统:用户下单后,将短信信息写入消息队列,以发送短信信息通知用户交易信息。
  • 邮件服务系统:用户下单后,将邮件信息写入消息队列,以发送邮件信息通知用户交易信息。

这样,如果微信通知不能正常使用,也不影响用户下单,用户下单后,只用把下单通知信息写入消息队列,不用关心后续操作,实现了订单系统和通知系统的解耦。



3、流量削峰

一般在秒杀或者团购活动中使用。

场景:秒杀活动,一般会因为流量过大,导致流量暴增,应用挂掉。针对这个问题,一般需要在应用前端加入消息队列。

  • 可以控制活动的人数
  • 可以缓解短时间内高流量压垮应用

用户的请求,服务器接收后,首先写入消息队列,如果消息队列的数量大于最大的数量,则直接抛弃用户请求或者跳转错误页面。



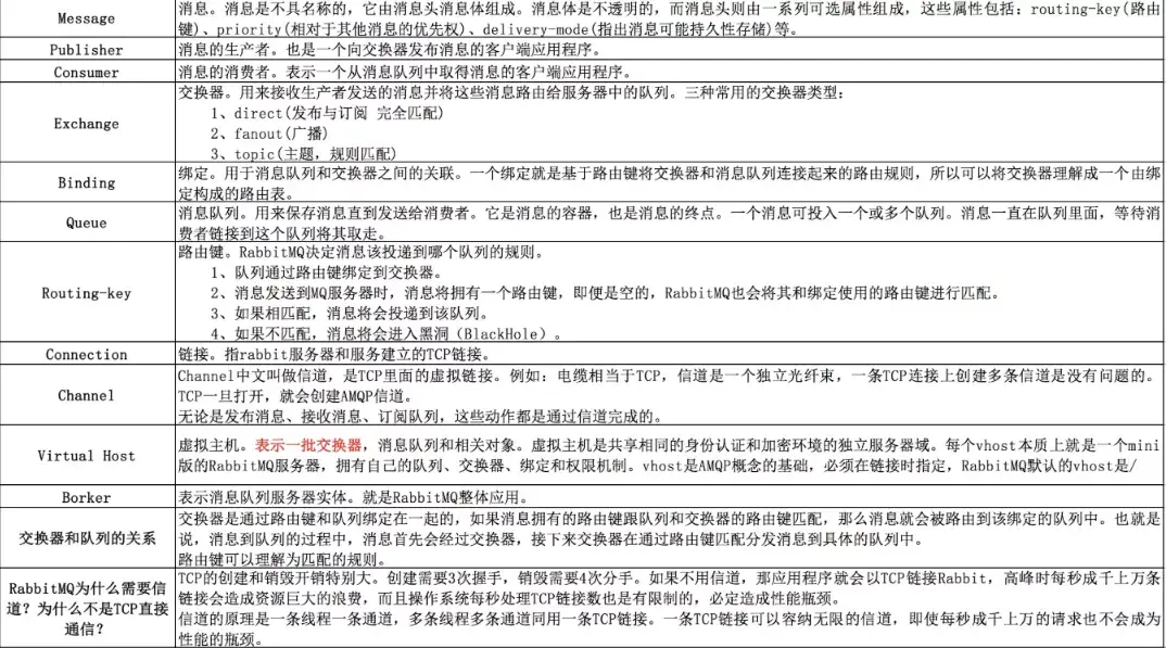
二、RabbitMQ原理介绍

如图所示:



各组件意义如下:



三、RabbitMQ应用

RabbitMQ包依赖(spring-boot-starter-amqp):

<!-- rabbitMQ的依赖。rabbitmq已经被spring-boot做了整合访问实现。
    spring cloud也对springboot做了整合逻辑。所以rabbitmq的依赖可以在spring cloud中直接使用。
<dependency>
    <groupId>org.springframework.boot</groupId>
    <artifactId>spring-boot-starter-amqp</artifactId>
</dependency>

1、Direct交换器

是一种点对点,实现发布/订阅标准的交换器。Producer发送消息到RabbitMQ中,MQ中的Direct交换器接受到消息后,会根据Routing Key来决定这个消息要发送到哪一个队列中。Consumer则负责注册一个队列监听器,来监听队列的状态,当队列状态发生变化时,消费消息。注册队列监听需要提供交换器信息,队列信息和路由键信息。

这种交换器通常用于点对点消息传输的业务模型中。如电子邮箱。

如下图所示日志处理MQ示例:



Producer全局配置文件:

spring.application.name=direct-producer
server.port=8082
# 必要配置
# 配置rabbitmq链接相关信息。key都是固定的。是springboot要求的。
# rabbitmq安装位置
spring.rabbitmq.host=localhost
# rabbitmq的端口
spring.rabbitmq.port=5672
# rabbitmq的用户名
spring.rabbitmq.username=test
# rabbitmq的用户密码
spring.rabbitmq.password=123456
# 可选配置
# 配置producer中操作的Queue和Exchange相关信息的。key是自定义的。为了避免硬编码(代码中可以写死)。
# exchange的命名。交换器名称可以随意定义。
mq.config.exchange=log.direct
# 路由键, 是定义某一个路由键。info级别日志使用的queue的路由键。
mq.config.queue.info.routing.key=log.info.routing.key
# 路由键,error级别日志使用的queue的路由键。
mq.config.queue.error.routing.key=log.error.routing.key

Producer消息发送类:

/**
 * 消息发送者 - Producer。
 * @Component Producer类型的对象,必须交由Spring容器管理。
 * 使用SpringBoot提供的AMQP启动器,来访问rabbitmq的时候,都是通过AmqpTemplate来实现的。
 * 如果全局配置文件中,配置了rabbitmq相关内容,且工程依赖了starter-amqp,则spring容器自动创建AmqpTemplate对象。
@Component
public class Sender {
    @Autowired
    private AmqpTemplate rabbitAmqpTemplate;
    //exchange 交换器名称
    @Value("${mq.config.exchange}")
    private String exchange;
    //routingkey 路由键
    @Value("${mq.config.queue.info.routing.key}")
    private String routingkey;
     * 发送消息的方法
    public void send(LogMessage msg){
         * convertAndSend - 转换并发送消息的template方法。
         * 是将传入的普通java对象,转换为rabbitmq中需要的message类型对象,并发送消息到rabbitmq中。
         * 参数一:交换器名称。 类型是String
         * 参数二:路由键。 类型是String
         * 参数三:消息,是要发送的消息内容对象。类型是Object
        this.rabbitAmqpTemplate.convertAndSend(this.exchange, this.routingkey, msg);

Producer实体类:

/**
 * 消息内容载体,在rabbitmq中,存储的消息可以是任意的java类型的对象。
 * 强制要求,作为消息数据载体的类型,必须是Serializable的。
 * 如果消息数据载体类型未实现Serializable,在收发消息的时候,都会有异常发生。
public class LogMessage implements Serializable {
    private Long id;
    private String msg;
    private String logLevel;
    private String serviceType;
    private Date createTime;
    private Long userId;
    public LogMessage() {
        super();
    public LogMessage(Long id, String msg, String logLevel, String serviceType, Date createTime, Long userId) {
        super();
        this.id = id;
        this.msg = msg;
        this.logLevel = logLevel;
        this.serviceType = serviceType;
        this.createTime = createTime;
        this.userId = userId;
    @Override
    public String toString() {
        return "LogMessage [id=" + id + ", msg=" + msg + ", logLevel=" + logLevel + ", serviceType=" + serviceType
                + ", createTime=" + createTime + ", userId=" + userId + "]";
    public Long getId() {
        return id;
    public void setId(Long id) {
        this.id = id;
    public String getMsg() {
        return msg;
    public void setMsg(String msg) {
        this.msg = msg;
    public String getLogLevel() {
        return logLevel;
    public void setLogLevel(String logLevel) {
        this.logLevel = logLevel;
    public String getServiceType() {
        return serviceType;
    public void setServiceType(String serviceType) {
        this.serviceType = serviceType;
    public Date getCreateTime() {
        return createTime;
    public void setCreateTime(Date createTime) {
        this.createTime = createTime;
    public Long getUserId() {
        return userId;
    public void setUserId(Long userId) {
        this.userId = userId;

Producer消息产生测试类:

/**
 * Direct交换器
 * Producer测试。
 * 注意:
 * 在rabbitmq中,consumer都是listener监听模式消费消息的。
 * 一般来说,在开发的时候,都是先启动consumer,确定有什么exchange、queue、routing-key,然后再启动producer。
 * 然后再启动producer发送消息,。
@RunWith(SpringRunner.class)
@SpringBootTest(classes=SpringbootServerApplication.class)
public class QueueTest {
    @Autowired
    private Sender sender;
     * 测试消息队列
    @Test
    public void testSend()throws Exception{
        Long id = 1L;
        while(true){
            Thread.sleep(1000);
            this.sender.send(new LogMessage(id,"test log", "info", "订单服务", new Date(), id));
            id++;

Consumer全局配置:

spring.application.name=direct-consumer
server.port=8083
spring.rabbitmq.host=localhost
spring.rabbitmq.port=5672
spring.rabbitmq.username=test
spring.rabbitmq.password=123456
# 自定义配置。 配置交换器exchange、路由键routing-key、队列名称 queue name;在RabbitMQ中队列的生成
# 交换器名称
mq.config.exchange=log.direct
# info级别queue的名称
mq.config.queue.info=log.info
# info级别的路由键
mq.config.queue.info.routing.key=log.info.routing.key
# error级别queue的名称
mq.config.queue.error=log.error
# error级别的路由键
mq.config.queue.error.routing.key=log.error.routing.key

Consumer消费者:

/**
 * 消息接收者 - consumer
 * @RabbitListener - 可以注解类和方法。
 *  注解类,当表当前类的对象是一个rabbit listener。
 *      监听逻辑明确,可以由更好的方法定义规范。
 *      必须配合@RabbitHandler才能实现rabbit消息消费能力,一个类可以有多个方法,但是仅有一个方法注解@RabbitHandler。
 *  注解方法,代表当前方法是一个rabbit listener处理逻辑。
 *      方便开发,一个类中可以定义若干个listener逻辑。
 *      方法定义规范可能不合理。如:一个方法的处理逻辑太多,造成方法的bad smell。
 * @RabbitListener -  代表当前类型是一个rabbitmq的监听器。
 *      bindings:绑定队列
 * @QueueBinding  - @RabbitListener.bindings属性的类型。绑定一个队列。
 *      value:绑定队列, Queue类型。
 *      exchange:配置交换器, Exchange类型。
 *      key:路由键,字符串类型。
 * @Queue - 队列。
 *      value:队列名称
 *      autoDelete:是否是一个临时队列。
 *          true :当所有的consumer关闭后,自动删除queue。
 *          false:当任意一个consumer启动并创建queue后,如果queue中有消息未消费,无论是否有consumer继续执行,都保存queue。
 * @Exchange - 交换器
 *      value:为交换器起个名称
 *      type:指定具体的交换器类型
@Component
@RabbitListener(
            bindings=@QueueBinding(
                    value=@Queue(value="${mq.config.queue.error}",autoDelete="false"),
                    exchange=@Exchange(value="${mq.config.exchange}",type=ExchangeTypes.DIRECT),
                    key="${mq.config.queue.error.routing.key}"
public class ErrorReceiver {
     * 消费消息的方法。采用消息队列监听机制
     * @RabbitHandler - 代表当前方法是监听队列状态的方法,就是队列状态发生变化后,执行的消费消息的方法。
     * 方法参数。就是处理的消息的数据载体类型。
    @RabbitHandler
    public void process(LogMessage msg){
        System.out.println("Error..........receiver: "+msg);

2、Topic交换器

主题交换器,也称为规则匹配交换器。是通过自定义的模糊匹配规则来决定消息存储在哪些队列中。当Producer发送消息到RabbitMQ中时,MQ中的交换器会根据路由键来决定消息应该发送到哪些队列中。Java知音公众号内回复“后端面试”,送你一份Java面试题宝典

Consumer同样是注册一个监听器到队列,监听队列状态,当队列状态发生变化时,消费消息。注册监听器需要提供交换器信息,队列信息和路由键信息。

如下图所示日志处理MQ示例:



Producer公共配置文件:

spring.application.name=topic-producer
spring.rabbitmq.host=192.168.1.122
spring.rabbitmq.port=5672
spring.rabbitmq.username=test
spring.rabbitmq.password=123456
mq.config.exchange=log.topic

Producer的User实体日志发送类:

/**
 * 消息发送者
@Component
public class UserSender {
    @Autowired
    private AmqpTemplate rabbitAmqpTemplate;
    //exchange 交换器名称
    @Value("${mq.config.exchange}")
    private String exchange;
     * 发送消息的方法
    public void send(String msg){
        //向消息队列发送消息
        //参数一:交换器名称。
        //参数二:路由键
        //参数三:消息
        this.rabbitAmqpTemplate.convertAndSend(this.exchange,"user.log.debug", "user.log.debug....."+msg);
        this.rabbitAmqpTemplate.convertAndSend(this.exchange,"user.log.info", "user.log.info....."+msg);
        this.rabbitAmqpTemplate.convertAndSend(this.exchange,"user.log.warn","user.log.warn....."+msg);
        this.rabbitAmqpTemplate.convertAndSend(this.exchange,"user.log.error", "user.log.error....."+msg);

Producer的Order实体日志发送类:

/**
 * 消息发送者
@Component
public class OrderSender {
    @Autowired
    private AmqpTemplate rabbitAmqpTemplate;
    //exchange 交换器名称
    @Value("${mq.config.exchange}")
    private String exchange;
     * 发送消息的方法
    public void send(String msg){
        //向消息队列发送消息
        //参数一:交换器名称。
        //参数二:路由键
        //参数三:消息
        this.rabbitAmqpTemplate.convertAndSend(this.exchange,"order.log.debug", "order.log.debug....."+msg);
        this.rabbitAmqpTemplate.convertAndSend(this.exchange,"order.log.info", "order.log.info....."+msg);
        this.rabbitAmqpTemplate.convertAndSend(this.exchange,"order.log.warn","order.log.warn....."+msg);
        this.rabbitAmqpTemplate.convertAndSend(this.exchange,"order.log.error", "order.log.error....."+msg);

Producer测试类:

/**
 * 消息队列测试类
 * @author Administrator
@RunWith(SpringRunner.class)
@SpringBootTest(classes=SpringbootServerApplication.class)
public class QueueTest {
    @Autowired
    private UserSender usersender;
    @Autowired
    private ProductSender productsender;
    @Autowired
    private OrderSender ordersender;
     * 测试消息队列
    @Test
    public void test() throws InterruptedException{
        while(true){
            Thread.sleep(1000);
            this.usersender.send("UserSender.....");this.ordersender.send("OrderSender......");

可以看出Producer的发送和Direct没有区别,Consumer的全局配置文件:

spring.application.name=topic-consumer
spring.rabbitmq.host=192.168.1.122
spring.rabbitmq.port=5672
spring.rabbitmq.username=test
spring.rabbitmq.password=123456
mq.config.exchange=log.topic
mq.config.queue.info=log.info
mq.config.queue.error=log.error
mq.config.queue.logs=log.all

Consumer中的info日志消费者:

@Component
@RabbitListener(
            bindings=@QueueBinding(
                    value=@Queue(value="${mq.config.queue.info}",autoDelete="true"),
                    exchange=@Exchange(value="${mq.config.exchange}",type=ExchangeTypes.TOPIC),
                    key="*.log.info"
public class InfoReceiver {
    @RabbitHandler
    public void process(String msg){
        System.out.println("......Info........receiver: "+msg);

Consumer中的全体日志消费者:

/**
 * 和direct交换器的区别是:Exchange的类型为TOPIC。
 * 全日志处理。
@Component
@RabbitListener(
            bindings=@QueueBinding(
                    value=@Queue(value="${mq.config.queue.logs}",autoDelete="true"),
                    exchange=@Exchange(value="${mq.config.exchange}",type=ExchangeTypes.TOPIC),
                    key="*.log.*"
public class LogsReceiver {
    @RabbitHandler
    public void process(String msg){
        System.out.println("......All........receiver: "+msg);

3、Fanout交换器

广播交换器。这种交换器会将接收到的消息发送给绑定的所有队列中。当Producer发送消息到RabbitMQ时,交换器会将消息发送到已绑定的所有队列中,这个过程交换器不会尝试匹配路由键,所以消息中不需要提供路由键信息。

Consumer仍旧注册监听器到队列,监听队列状态,当队列状态发生变化,消费消息。注册监听器需要提供交换器信息和队列信息。扩展: RocketMQ汇总

如下图所示短信、APP推送的MQ示例:



由于Producer的测试类和以上无差别,不再赘述,如下Producer的发送类:

/**
 * 消息发送者
 * fanout交换器 - 
 *  使用fanout交换器的时候,交换器是忽略routing-key的匹配。
 *  因为广播不需要考虑路由键的匹配,只考虑在Exchange上绑定了多少个queue,这个由Consumer的配置决定。
 *  会将接受到的消息发送到所有的绑定的queue中,进行消息的缓存。
@Component
public class Sender {
    @Autowired
    private AmqpTemplate rabbitAmqpTemplate;
    //exchange 交换器名称
    @Value("${mq.config.exchange}")
    private String exchange;
     * 发送消息的方法
    public void send(String msg){
        //向消息队列发送消息
        //参数一:交换器名称。
        //参数二:路由键  无需填写,填写了也无效
        //参数三:消息
        this.rabbitAmqpTemplate.convertAndSend(this.exchange,"A", msg);

如下所示Consumer的SMS消费类:

/**
 * 使用fanout交换器的时候,可以在consumer中省略routing-key的配置。
 * 因为fanout交换器忽略routing-key的匹配,即使配置当type=ExchangeTypes.FANOUT时也无效。
@Component
@RabbitListener(
            bindings=@QueueBinding(
                    value=@Queue(value="${mq.config.queue.sms}",autoDelete="true"),
                    exchange=@Exchange(value="${mq.config.exchange}",type=ExchangeTypes.FANOUT)
public class SmsReceiver {
    @RabbitHandler
    public void process(String msg){
        System.out.println("Sms........receiver: "+msg);

如Consumer的Publish消费类:

@Component
@RabbitListener(
            bindings=@QueueBinding(
                    value=@Queue(value="${mq.config.queue.push}",autoDelete="true"),
                    exchange=@Exchange(value="${mq.config.exchange}",type=ExchangeTypes.FANOUT)
public class PushReceiver {
    @RabbitHandler
    public void process(String msg){
        System.out.println("Push..........receiver: "+msg);