如何评价杭州学军中学紫金港校区?

希望有专(zai)业(xiao)人(xue)士(sheng)回答_(:△」∠)_
关注者
115
被浏览
292,623

46 个回答

2019届高考生(首届)一段率79%(好奇排名)

浙大录取41人 (传说杭州市区第五?)

清北复旦各1人 交大2人

艺考全线开花 真的是爆炸强的艺考啊啊啊啊啊

——以上2019.7.20(待更新)


放两个巨佬用MC做的学校 太强了

b23.tv/av91349484

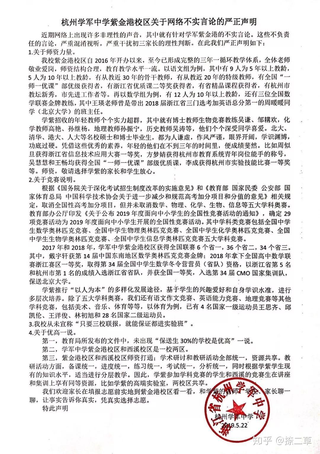
之前招生宣传期前八所某校的诋毁真的让人很火……自己学校就是只能自己骂容不得别骂的,况且还是诽谤。用我一个老师的话说就是“谣言一张嘴,辟谣跑断腿。”放一下学校的声明。

再放一下把我气得跑来修改答案的原因。



学军杭二相爱相杀人尽皆知,但是杭二地位还是很难撼动的。学军疯狂宣传也是传统,拿某个指标说第一可能以偏概全,但是敢拿出来说,至少学校会对数据负责。我不知道杭州其他学校的高考成绩是不是作假,但我知道前段时间学校以我们班为窗口宣传的数据都绝对真实。

高一最早那时候学校还没怎么宣传所以随便写了点东西,现在寝室情况也稍微有些不一样了,就把那时候的删了。


2017.9.2
之前说的那个数竞大佬暑假拿了东南赛高二组(高一身份)第十多名去了北大夏令营......

2018.12.1

之前说的那个……进国家集训队保送北大了……

第一次选考成绩出了……前同桌300......(校强我弱(雾

2019.4.27

我们班政治11个100 12还是13个97 太可怕了(๑ó﹏ò๑)

2019.7.23

好像从我们下一届开始官方就叫学紫了_(:3」∠)_但是我还是喜欢学军紫金港五个字_(:3」∠)_

竞赛其实是个大争议点。我本人夏令营的时候就明显感觉吃力,甚至心生“我要选政史地”的念头,也就因此选择了高考必考的数学,去数竞水了一个暑假。但是我的脑子真的完全不适合竞赛,刚开学数竞测试我60,我室友120……然后老师问我真的特别想学数竞吗,我马上就退了。嗯我是竞赛班第一个退竞的。。。。。

对于其他学竞赛的同学来说, 他们压力是真的很大, 因为各个任课老师都会给他们课内施压, 有时候上竞赛课作业写不完啊或者成绩不好看啊, 都会被提醒, 只有课内做好了才能去课外。( 大神级的能全凭竞赛进清北的除外)

我说这些也不是想表达什么态度,就是写写我的所见。

在学军紫金港的行政楼四楼的天台上, 我曾和最好的人并肩, 看见过最美的天空。在这里的三年, 我时刻感受着自己的飞速成长。我不会评价, 只是觉得它在我过去留下浓墨重彩的这一笔, 将被我一直带到未来。

杭州学军中学紫金港校区2020届毕业生(第二届),竞赛班学生。毕业了,不知道是不是还算利益相关。

先说结论:学军紫金港(简称学紫)是所很好的学校。高中三年,无怨无悔。

再提醒一下: 不服管教喜欢自由的学生不要去学紫。 会很痛苦的。

下面从各方面介绍一下学紫。(多图预警,图片基本为个人高考后拍摄,其他图片将注明来源)(有用的话点个赞吧)

学军紫金港校园图

一、学术成绩

学术成绩肯定是要放第一位的。不过在这方面学军宣传了很多,我也就不过多赘述了。

不过可以提一下的两个方面:

  1. 高考

首届学紫毕业生有1个清华,1个北大,1个复旦,2个上交,还有41人进入浙江大学。名单官方可查,数据肯定没有问题。

至于我们这届,高考成绩还没出来,等出来了再更新。
更新:成绩出来了,40人浙大,清北各一个,复交各两个。

好的高考分数已经出来了,我们这届40个浙江大学,一个清华一个北大,两个复旦一个交大。浙大人数杭城第四,高考平均分杭城第五,学业成绩算是很不错了。

还是劝告一句,优秀自律的同学来学紫肯定十分优秀,不管是不是竞赛班。如果进学校后还要吐槽学校不让带手机的,那想要好成绩也是很困难的了。

2. 竞赛

很多人说竞赛没用,但是最后会发现成绩好的基本都是学竞赛的,即使只学一年,竞赛学到的知识和思维方式也会对以后的学习产生很大作用。能学有余力,还能学习更多知识,难道会比别人差?

上一届去北大的是数学国家集训队的巨佬,去清华的也是学习化竞拿省一的大佬。我们这一届有一人物理竞赛金牌,我们班里也有很多同学拿了大大小小的竞赛奖项。

拥有竞赛奖项,肯定是有优势的。据我所知,这一届报名浙工大三位一体,入围的同学全是有奖项的。就算在其他大学的三位一体,有奖项也更有优势。

当然,竞赛不是强制的,可以在需要时退出。在竞赛班也可以不参加竞赛。基本上到高三时竞赛班也只有 \frac{1}{3} 的同学参加竞赛了。

其他成绩就不说了,我在最后放上学校的官网链接好了,那里的宣传肯定更多。

二、学习生活

先放出学校日程表:

\begin{array}{|l|l|} \hline时间 & 安排 \\ \hline 6:00 & 起床(冬季推迟10分钟) \\ \hline & 整理床铺,打扫卫生 \\ \hline 6:28 & 晨跑集合 \\ \hline 6:30 & 晨跑 \\ \hline 6:40 & 早饭 \\ \hline 7:20-7:45 & 早读(语文或英语) \\ \hline 7:45-8:25 & 第一节课 \\ \hline 8:35-9:15 & 第二节课 \\ \hline 9:25-10:05 & 第三节课 \\ \hline 10:05-10:30 & 大课间 \\ \hline 10:30-11:10 & 第四节课 \\ \hline 11:20-12:00 & 第五节课 \\ \hline 12:00-12:40 & 午餐 \\ \hline 12:40-13:20 & 午睡 \\ \hline 13:30-14:10 & 第六节课 \\ \hline 14:20-14:25 & 眼保健操 \\ \hline 14:25-15:05 & 第七节课 \\ \hline 15:15-15:55 & 第八节课 \\ \hline 16:05-16:45 & 第九节课 \\ \hline 16-45:17:40 & 晚餐+自由活动(可以回寝室) \\ \hline 17:40-18:00 & 晚读(语文或英语) \\ \hline 18:00-19:20 & 晚自修一 \\ \hline 19:30-21:30 & 晚自修二 \\ \hline 21:30 & 放学 \\ \hline & 洗漱 \\ \hline 10:10 & 就寝 \\ \hline \end{array}

日程表上的课按每个同学课程表上,语数英三门主课在行政班上,其他课程可能需要走班。

早晚读语文英语基本上每天换着来,周一早读改为全校晨会。

高一课程较多,包括10门文化课(语数英物化生政史地技)和其他课程(音体美,每周一次的体锻,每两周一次心理课)

高二高三会因为学考科目逐渐减少,到高三是每天6门文化课(语数英+三门选考),一周两次体育课两次体锻课,其余几乎全是自习和考试

学军考试会比较多,周考几乎是肯定的。(日常抱怨考试,不过不考试又出不了成绩)

每周基本上周日下午(各年级时间不同)返校,周五晚上放学。不过周日返校不上课。

三、校园设施

分为三种类型——学生都能用到的、竞赛生能用到或普通学生不太常用的、基本碰不到的。

这一部分就不多说了,直接上图。

  1. 学生都能用到的设施

教学楼:

博识楼和进才楼走廊一角(图截自学校官方“VR云游”系统)

教室大概长这样

进才楼教室-考场布局(图截自学校官方“VR云游”系统)

具有每个教室两个空调,四个电风扇。可移动的黑板,中间是可触控式显示屏,配备有吸尘式黑板檫。右侧可以看到有书包柜,内外都有,通过校园卡开启。(不要把校园卡放柜子里了)教室后方有黑板报的黑板,放置清洁工具的柜子,每个班还有分类的垃圾桶。

学校教学区包括明德楼、博识楼(高一高二教室区域)和进才楼(高三教室区域),教室办公室相应在行政楼(明德楼旁边)和进才楼内,方便同学答疑。

行政楼一楼照片。二楼教室办公室,三楼校领导办公室,四楼报告厅。

行政楼一楼(图截自学校官方“VR云游”系统)
行政楼一楼(自己拍的,时间高二参加中科大少创班的高考考试后,拍糊了)

学校食堂(疫情期间布局发生变化)

平时的食堂(自己拍摄,时间高二参加中科大少创班的高考考试后)
疫情期间,学校加了小隔板,并且各年级分时就餐(自己拍摄,时间高三高考后)

餐厅对面是咖啡吧和小卖部

咖啡吧(自己拍摄,时间高三高考后,所以基本上面包都卖光了)
咖啡吧,可以在安静时自习(自己拍摄,时间高三高考后)
小卖部(自己拍摄,时间高三高考后)

体艺馆:

体艺馆二楼(自己拍摄,时间高三高考后)
体艺馆一楼(自己拍摄,时间高三高考后)

体育课在下雨时(或者女生体育课在天热时)会在体艺馆上课。当然体育课要打乒乓球只能来体艺馆。学校有体育器材可以借,但比较一般,像乒乓球拍什么的同学们一般都自己带更好的球拍。

体艺馆二楼也是平时周一早上晨会的场所。

此外,音乐教室和美术教室也在体艺馆。

音乐教室(自己拍摄,时间高三高考后)
美术教室(图截自学校官方“VR云游”系统)

实验室(在科学楼内,很多是透过窗户拍的,所以光线不是很好):

化学实验室(自己拍摄,时间高三高考后)
生物实验室(自己拍摄,时间高二参加中科大少创班的高考考试后)

每个学科每个实验室功能都不同,这里没有拍全。(有些进不去拍不好)

科学时光长廊(就是条走廊,我也不知道为什么要造的这么豪华美丽,反正仅此一条,当成旅游景点吧):

科学创新长廊(自己拍摄,时间高三高考后)
科学创新长廊(自己拍摄,时间高三高考后)

心理教室:

心里教室(图截自学校官方“VR云游”系统)

信息技术教室:

信息技术教室(自己拍摄,时间高二参加中科大少创班的高考考试后)
信息技术教室(当时好像在准备某些大学的在线考试,加上了挡板。自己拍摄,时间高三高考后)

通用技术教室没有拍,有时间补上

图书馆:

图书馆(图截自学校官方“VR云游”系统)

学校还有电子阅览室(同学们戏称为网吧),有电脑可以使用,但是只有中午一段时间。游戏什么就别想了,有老师看着同学们屏幕呢。不过查阅资料,制作PPT都是没有问题的。图有机会补上。

报告厅:

报告厅(自己拍摄,时间高三高考后)
报告厅(自己拍摄,时间高三高考后)

报告厅是大型集会场所,比如年级大会,Spelling Bee比赛,十佳歌手大赛等等。最近高三学长学姐的浙大专业和三一讲座也在这里进行。(转运RNA保佑我进浙大)

操场:

操场(图截自学校官方“VR云游”系统)

晨跑、体育课、大课间运动场所。下暴雨时会有积水,可能排水系统不完善。

最后还有寝室,我单独放板块讲。

2. 竞赛生能用到或普通学生不太常用的设施

竞赛教室,包括五大学科竞赛教室和政史地的特色教室,技术的创客空间等。这些一般只有竞赛生才会去。据说竞赛教室什么高科技都有,班上生竞省一的同学去做过PCR等各种实验。

物理竞赛教室(图截自学校官方“VR云游”系统)
化学竞赛教室(自己从窗外拍摄,时间高三高考后)
另一个化学竞赛教室(图截自学校官方“VR云游”系统)
生物竞赛教室(自己拍摄,时间高三高考后)
生物竞赛教室(图截自学校官方“VR云游”系统)
地理特色教室(自己拍摄,时间高三高考后)
地理特色教室设施(左为地形仪,会根据沙子的高低起伏投影等高线地形图。右为沙盘。自己拍摄,时间高三高考后)
历史特色教室(图截自学校官方“VR云游”系统)
政治特色教室(模拟联合国圆桌会议。后面还有座位。图截自学校官方“VR云游”系统)
创客空间(自己拍摄,时间高三高考后)
创客空间(图截自学校官方“VR云游”系统)

还有一些是普通学生能用但不太常用的:

健身房(自己拍摄,时间高三高考后)
健身房(图截自学校官方“VR云游”系统)

心理辅导室(和心理老师(小姐姐)谈心。学习压力大或遇到困难矛盾心理上需要支持时可以找心理老师预约。班上有同学去过,但我没进去过)

心理辅导室(图截自学校官方“VR云游”系统)

真心希望你不需要去心理辅导室。

3. 基本碰不到的

这些东西就非常高级然而学生平时学习压根没法用(也进不去,除非老师带领)。

科技馆(图截自学校官方“VR云游”系统)
科技馆(图截自学校官方“VR云游”系统)
VR视觉体验中心(图截自学校官方“VR云游”系统)
VR视觉体验中心(图截自学校官方“VR云游”系统)

这么好的东西正式入学前一定要去多玩一玩,否则可能就没机会了。

四、校园环境

学校整体环境还是不错的,优美整洁。

校园正门(来自学校官网)
校园(来自宣传片)
校园花期表(自己拍摄,时间高三高考后)
校园花期表(自己拍摄,时间高三高考后)
池塘一角(自己拍摄,时间高三高考后)
池塘正面(自己拍摄,时间高三高考后)

五、学校纪律

学校在纪律方面一直抓地很严。

最重要的一点是 绝对不要在学校里使用手机 。这就是为什么这里我的照片全是高考毕业后拍的。

在校内使用手机被老师发现,给予警告处分,一年后根据表现情况决定是否撤销。(不过一般都会撤销的)

此外每个班和每个人都有分数。

班级分数每周结算,评定优胜班级。扣分内容包括教室卫生和值周班记录的扣分。

个人分数扣完为止,总共一百分。寝室就寝后说话、寝室卫生、教学楼内玩三大球运动等等都会扣分。扣完停宿一周,再来一次就变成通校生(有没有相应处分我不知道)。不过……似乎变成通校生就可以在家玩手机了?(划掉)

六、寝室生活

可以肯定的是学紫的寝室算杭城高中环境前几的寝室了。

学紫的寝室楼有三幢:乾园(男生寝室)、敬园(教室寝室)、妍园(女生寝室)。不过似乎因为教育局强行要求,每年招生人数比原计划多两个班,敬园也分了一部分给男生,女老师去妍园住了。

一间寝室六人同住。

标准寝室(似乎图片拼接有些问题,图截自学校官方“VR云游”系统)
寝室个人部分(自己拍摄,时间高三高考后)

每个人的私有部分如图所示,上方是床铺,可以挂蚊帐。下方有一张书桌,一个柜子,一个衣柜。书桌上有置物架,置物架底部藏有台灯。

有同学入住后寝室就变成了这样:(我同学的,已隐去个人隐私,希望他不介意)

寝室个人部分(自己拍摄,时间高三高考后)

寝室公有部分如下:

寝室公有部分(自己拍摄,时间高三高考后)

瓷砖地面,大理石桌面,双水池,大镜面。独立分开的卫生间和浴室。有毛巾架和脸盆架,每个寝室还有一个垃圾桶。寝室配备有电话(用校园卡开通付费)和吹风机。此外寝室阳台上有晾衣架。

每周会评比寝室卫生,优秀的寝室会获得小锦旗:

优秀寝室锦旗(自己拍摄,时间高三高考后)

图中划掉的人是由住校生转通校生的。随便一提,这个寝室都是竞赛大佬。

寝室楼的图也放几张:

男生寝室楼道(自己拍摄,时间高三高考后)
男生寝室大厅(自己拍摄,时间高三高考后)
疫情期间男生寝室测温装置(自己拍摄,时间高三高考后)
男生寝室大厅图(截自学校官方“VR云游”系统)

上图中两块白板之间的装置是人脸识别系统,白板后面还有几个,晚上回寝室要人脸识别签到。

不要想着我会有亲手拍的女生寝室照片,我进不去。这点女生可以放心。不过学校VR的可以有。

女生寝室大厅图(截自学校官方“VR云游”系统)

话说这是我第一次看到女寝大厅长什么样……_(:з」∠)_

学校寝室里有几个“无障碍寝室”,方便受伤或残疾的同学使用。


最后放上学校一些官方网站和相关内容吧:

学军官网:

学军紫金港官网:

官方微信公众号:

紫金港VR云游:

学军中学官方B站账号:

学军紫金港宣传片(不完全可信):

说个有趣的,《无限可能在学紫》里的戴宇轩不是真的戴宇轩,因为戴宇轩拒绝被拍摄。于是学校从下一届找了一个长的帅的当演员。不过这个宣传片里出现的所有学生都是实打实的巨佬。

最后放上母校校徽:

三年了,后会有期。