添加链接
link之家
链接快照平台
  • 输入网页链接,自动生成快照
  • 标签化管理网页链接

【3D小技巧-第一期】3DSMAX平滑布尔SmoothBoolean




众所周知在 3Dmax 中进行布尔运算得到的边界十分生硬,且运算之后的模型基本不可编辑,但是 SmoothBoolean 这个插件可以一定程度上解决这个问题,让模型布尔运算之后的交界线变的十分平滑,且可控。缺点:第一该插件英文无汉化版本,好在界面与操作步骤简单,很容易上手。第二插件计算过程中很容易出现解算错误等情况,所以经过大量测试,总结出了一些规范技巧与注意事项,帮助大家避坑。




1.1 插件的安装


下载解压,双击安装程序。(注意安装前退出关闭MAX软件,MAX版本一定要是英文版或者可以切换到英文版。插件可以安装到中文版,但是实际操作的时候中文版无法解算。)


下载的时候注意插件支持的MAX版本。


目前插件支持MAX2013/2014/2015/2016/2017/2018/2019/2020。




正常情况下一直默认点下一步就好,会自动检测MAX版本与安装路径。

若电脑中安装有多个版本MAX,需要注意一下手动勾选想要安装的版本。

若没有自动检测到软件路径或路径错误(通常会因为MAX软件多次卸载,更改安装路径导致了安装文件路径混乱。)请手动设置安装路径。

安装完毕,下面需要在MAX中找到插件,并将其设置到鼠标的快捷菜单上。


设置完成,查看插件是否安装设置成功。

右键菜单中出现该项目,代表插件已经安装设置完成,无模型或模型处于非布尔解算模式时,插件是无法使用的。



1.2 中英文对照

平滑布尔重置定位面板


转换为平滑布尔面板


平滑布尔控制面板

常见报错面板(模型太大)


常见报错面板(模型太小)


常见报错面板(未封闭的面)


常见报错面板(光滑组问题)


1.3 注意事项

1.MAX 版本

注意插件只支持英文版MAX!!!

注意插件只支持英文版MAX!!!

注意插件只支持英文版MAX!!!


重要的话说三遍。

MAX 应该自2016版本以后都支持多语言切换,请切换到英文版进行插件的操作使用。

(若使用的版本较老比如MAX2014版本以前,不想升级新版本,请保证你的MAX是英文版)


2. 单位设置


务必选择合适的单位,如果单位选择不合理可能会导致报错甚至无法解算。严谨的规范是减少出现错误的最好方法。


所谓合理的单位,与大部分软件一样,单位数值保证在十位至百位即可。


(例如:一米的物体模型,为了保证单位数值在十位至百位之间,单位就应该选择厘米。十米的物体,如果选厘米那么就是1000厘米,显然超过了十位至百位的数值,因此应该选择米作为单位。)

设置方法如下:


3. 模型分段面数适量

所谓分段面数适量,这点很难用语言表达或者定义,因为不同的形体对面数需求不相同,这一点 对解算效果有至关重要的影响 ,撇除因为操作不规范导致解算错误不论,唯一影响我们模型解算效果好坏的因素就是布线。因此模型的面数分段尽量遵循布线 匀称 不浪费 原则,具体如何需要大家根据自己的模型去尝试。


(正常情况下,解算应该都没什么问题,只是解算出的效果可能不尽如意,比如过近两条边线可能会有穿插,可能会影响切角范围等之类的,这种情况就需要我们根据实际情况进行调整。因为有些操作是不可逆的,因此建议在转换平滑布尔前,多复制备份。)

4. 布尔运算命令

MAX 现在有两种布尔运算, 一定要选择ProBoolean 超级布尔运算,插件只支持这一种,另外一种Boolean布尔,不支持。

5. 光滑组

多光滑组会在计算过程中造成干扰,比如一个面有两个或者多个光滑组,特别是布尔运算完成后经常会自动产生一些无效的光滑组。因此最好是在布尔运算后,手动重置一下光滑组。

因光滑组导致报错弹窗如下:


手动重置光滑组



6. 模型尺寸与世界坐标轴归零

模型尺寸太大或者太小,或者远离世界中心坐标点都可能会出现以下错误弹窗。

(模型单位大小有特殊要求的情况下,建议复制保留一份原始尺寸单位的模型,然后将模型尺寸缩放至合适大小,解算完

成后,在对比保留的原始模型缩放回原来大小。)


那么合适的尺寸大小怎么判断呢?

(在透视图中以网格线框作为参考对比,同时插件解算也要求模型归零在世界坐标点中心)

正确的合适的模型与网格对比

错误过小的模型尺寸对比


7. 转化面板数值大小


我们在转换为平滑布尔后,会出现该设置面板。这个面板有一个1-5的数值可以设置,这个数值设置的大小直接影响到后面解算自动生成的布线与切角边线。

如下图所示,分①②两个模型布线类型,①布线较多,较为匀称,通过预览图我们可以看出数值1点线密度还是比较合理的,数值5明显冗余点太多太密集了。②布线较少,同时不匀称,给数值1会导致点太少,影响模型形体。数值5还是比较合理的。因此我们可以得出,模型布线较多情况下为了保证运算速度,减少冗余废点,我们数值可以给少一点1至2即可。如果模型面数少且布线不均匀的情况下,数值要调高,4至5才行。


(在拿不准的情况下,请直接给个中间数值3)



1.4 使用方法


布尔运算制作出想要的模型形体

1. 利用几何体堆叠出模型


2. 调整准备阶段

检查模型大小尺寸与光滑组

(右键转换为可编辑的多边形对模型进行光滑组调整,模型简单的话也可略过通过插件自动调整)




3. 转换为平滑布尔


转换


调整合适顶点与布线数值


4. 平滑布尔面板

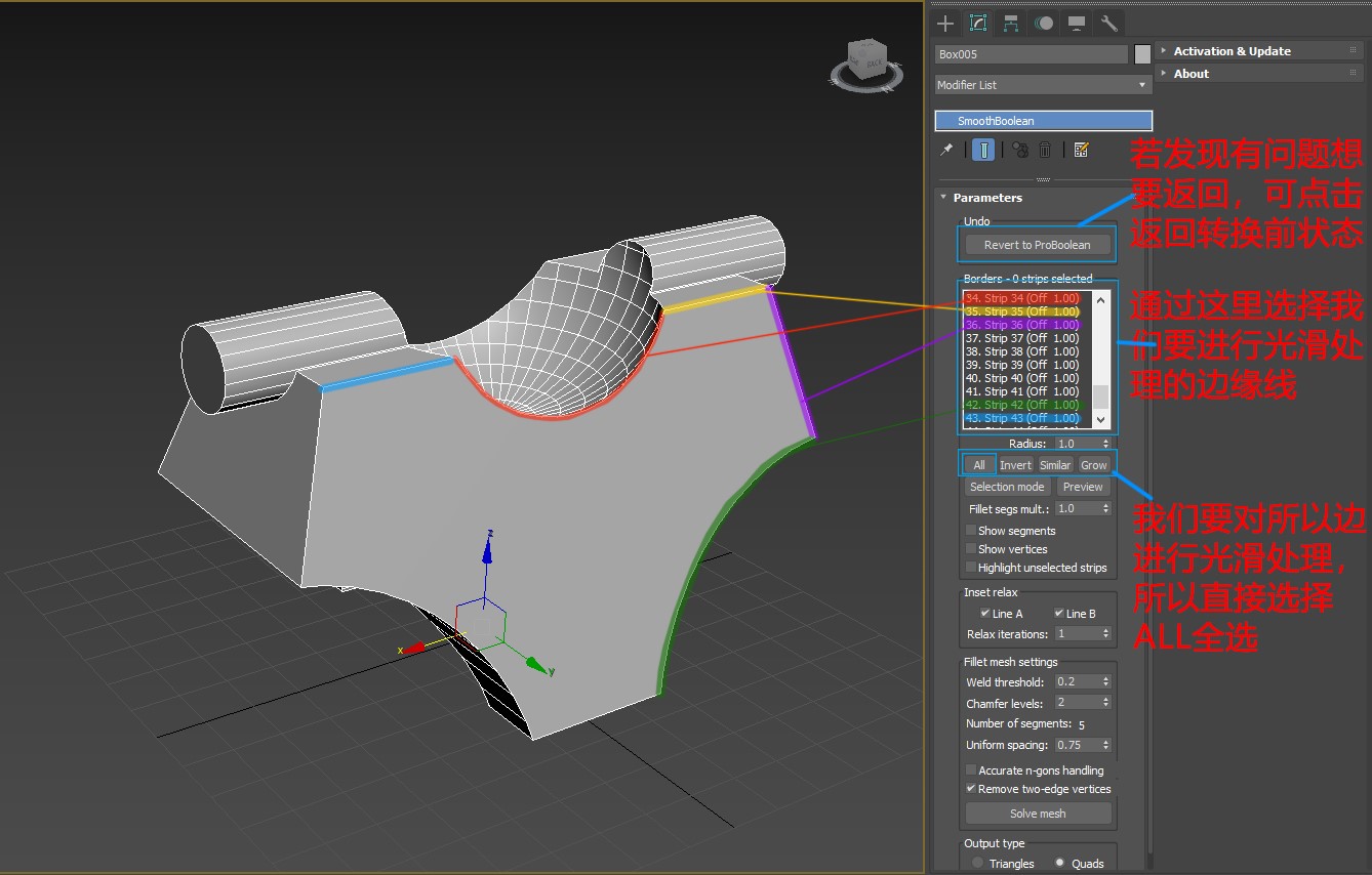
选择需要平滑处理的边线

(每条边都对应列表中的一条线,大家可以分开选择,并对不同的线进行不同的参数调节,这样得出的平滑效果也会不同)



预览查看并调整边界倒角度


预览查看并调整边界分段线


预览查看顶点


调整倒角线段与弧度

(调整的数值效果无法实时直观的预览,建议多复制备份,尝试不同的参数解算后查看效果。)


4. 最后一步,解算网格,完成。


点赞
1
收藏
1
回复
4
分享
举报
浏览 1475 编辑于 2022-06-30 01:57 未知归属地
全部评论
最多点赞
最新发布
最早发布

已经在实操了,可玩性很高,很不错

4楼 回复于 2022-01-25 14:07 未知归属地
这有汉化版吗,感觉看不懂啊
3楼 回复于 2021-12-21 07:42 未知归属地
不得不说插件真是无所不能
2楼 回复于 2021-11-12 08:20 未知归属地
感觉全英文就已经能劝退我了...
1楼 回复于 2021-11-03 08:13 未知归属地
写回答