添加链接
link之家
链接快照平台
  • 输入网页链接,自动生成快照
  • 标签化管理网页链接
商王武丁最爱的老婆妇好,就是属于起源于乌克兰境内的亚马逊女族

商王武丁最爱的老婆妇好,就是属于起源于乌克兰境内的亚马逊女族

在上一篇小文《关于殷商的起源,关于殷墟大墓亚长的人种,各种谎言真是到了尽头》中,脚趾头轻轻点了一下——但凡看过《 战车和俯身葬:重估晚商中国与北方邻居的关系 》这篇论文的小东西,没有不“魂飞魄散”的。

果然,公厕小小蛆发出了“惊天地泣鬼神”的哀嚎,其实就是一副撒(pi)泼(gun)打(niao)滚(liu)的丑态。



《战车和俯身葬:重估晚商中国与北方邻居的关系》这篇论文在提要里就说得很清楚——

Our inference is that a group originally from outside the Central Plains can be identifed in these distinctive burials.(我们的结论是,这些独特的葬式可以确认一个起源于中原以外的族群。)

什么“独特的葬式”呢?就是殷墟墓葬群中大约30%的“俯身葬”(prone burials),论文作者们认为“俯身葬”证明这些人不是中原土著,而是从西方向东,又从北方南下的“外来户”。

请大家注意,这不是我的结论,而是论文作者们白纸黑字的论断,但小蛆蛆们早已魂飞魄散,以至于忘了指控这些作者是“反华势力”了。



瞧瞧这四位作者所在的机构——牛津大学考古研究所、牛津大学Merton学院、俄罗斯圣彼得堡国家冬宫博物院——学渣们,你们的“投枪”(pen fen)呢?

《战车和俯身葬:重估晚商中国与北方邻居的关系》这篇论文从多方面来论证“俯身葬”的人是“外来户”——外来自何方?远至于“西伯利亚以西”。



如上标红的论文论述,国际学界几十年前就清楚地知道,战车是在西伯利亚西部起源的,经过大草原,到达中国北方;同时,战车的缰绳架、刀具和各种器具,跟南西伯利亚和蒙古的类型一致。





论文接着巴拉巴拉巴拉地举证,论述殷墟大墓M54墓主亚长的墓葬情况,指出亚长是商朝精英,是战车指挥官,其葬式为俯身葬。



论文指出,有人认为亚长来自南方,可是从其墓葬中的战车、刀具等情况来看,亚长应该是来自北方。

有个小东西说,亚长“大概率来自东部沿海”——怎么个大概率法,有胆站出来说说看。

此外,论文还谈到,亚长尸体裹着织物,上面缀着玉珠和上千枚贝壳。



作为学渣,小小蛆们可能根本不知道——不但殷墟的玉器都是新疆和田玉,中国境内新石器时代以来的玉器几乎都是新疆和田玉,如三星堆遗址,如良渚遗址,如凌家滩遗址,没有例外,任何企图指认“本地出产”的胡言乱语根本找不到本地开采的丝毫痕迹。

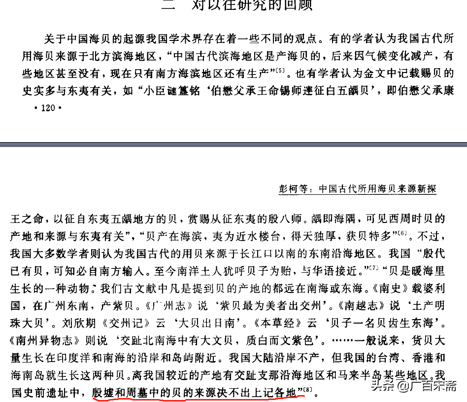
至于贝壳,论文写得不够清楚,但是对殷墟稍有了解的读者都知道,那些贝壳不是淡水贝,而是海贝,而且是远在印度洋的海贝——甚至更远,来自阿曼湾和南非海岸。

其实三星堆的海贝,也是来自印度洋。

有人说上面这些海贝产自中国台湾、中国南海,这种胡言乱语早就破产了嘛——






搞笑的是,有小东西还忒么拿仰韶文化遗址出土海贝来说事,你们说嘛,再大声一点——仰韶文化遗址出土海贝,不是再一次无可置疑地论证了仰韶文化族群来自印度河流域嘛。

亚长墓的各种器具上还镶嵌着绿松石——小小蛆嚎叫,中国境内这个那个早就有绿松石了,比古埃及还早几千年呐。

嚎叫有卵用,证明一下绿松石的产地看看。

咦,有个小东西确实考证过,考证来考证去,中国境内就是找不到任何早期绿松石开采的证据。于是小东西补药碧莲地说—— 可是也没有证据表明中国境内没有开采绿松石呀!

我叉,我叉,我叉叉叉!



亚长遗骸裹着的织物,到底是什么,是丝织品还是棉织品?我说呢,无论是丝织品,还是棉织品,反正就是来自印度次大陆。

无知小小蛆瞎哔哔喷,说什么殷商时代没有棉织品。




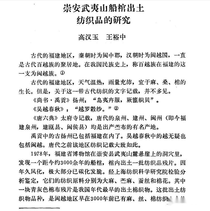
武夷山船棺偏偏出土了棉布残片。武夷山船棺的年代远在公元前1500年以前,比中原殷商早了200年,不但有棉布,而且船棺的制作必须用到金属砍削工具,要么是青铜器,要么是铁器。

但是,高汉玉和王裕中公然讲鬼话,强行指称这天然卷曲的棉纤维是木棉。



喵了个咪的,棉纤维天然卷曲,明明白白是草棉,明明白白是草棉,明明白白是草棉!

为了强行指称闽南人的棉纺织技术是土生土长,谎言家们真是拼了个老命了。

很显然,有船棺葬式、有金属工具、有棉纺织技术和丝织品技术的闽南人,跟三星堆青铜文明遗址、湖南宁乡炭河里青铜文明遗址、湖北盘龙城青铜文明遗址、江西新干大洋洲青铜墓葬的人群,就是一伙人,从遥远的印度河流域一路狂奔,逃到了天涯海角。

《战车和俯身葬:重估晚商中国与北方邻居的关系》这篇论文还谈到了妇好墓葬,妇好的尸骸据说烂没了,可是陪葬的居然还有全尸,当然也是俯身葬;妇好墓,当然也有好多好多海贝、和田玉。

妇好怎么就不是西来?

小小蛆被轰去了魂魄,口不择言,居然拿殷墟青铜器来指认殷商源自本土,搞笑得不要不要滴。

众所周知,殷商早期青铜器,含有一种极其罕见的好东西——高放射性成因铅。

这种异常铅在中国境内根本找不到矿源,这种异常铅的矿源远在南非如意宝(Rooiberg)古锡铅矿!

北京大学异常铅研究专家吴小红、崔剑锋不知道?怎么可能不知道嘛。崔剑锋在视频讲座中晃着个大脑袋说什么对异常铅探源方法的“致命的质疑”,“致命的质疑”,“致命的质疑”——搞笑嘛,质疑怎么会致命,崔剑锋如何让异常铅探源方法致了个命?显然没有嘛。

但是吴小红和崔剑锋都知道,异常铅的矿源远在南非如意宝(Rooiberg)古锡铅矿。

北京科技大学的刘思然、李延祥、陈坤龙、梅建成等人知道不知道异常铅的矿源远在南非如意宝(Rooiberg)古锡铅矿?

当然知道嘛,怎么可能不知道嘛,这些人还写论文驳斥孙卫东的论断,可是孙卫东的论文明明列出了外国专家的论文 《锡和铜器中铅同位素来源研究的新方法:对南非、博茨瓦纳和罗马尼亚文物的应用研究》 (A novel approach to lead isotope provenance studies of tin and bronze: applications to South African, Botswanan and Romanian artifacts),这篇论文偏偏显示了异常铅的矿源远在南非如意宝(Rooiberg)古锡铅矿。




李延祥、刘思然指导的博士生邹桂森,悍然在其论文中造谣,造谣金正耀在河南南阳发现了异常铅矿源——如此学术不端,很该集体“枪毙”。

造谣传谣的何止是北京科技大学的博导博士,还有中科院广州地化所研究员朱炳泉,还有山东大学考古系,还有社科院官网……

殷商不但没有异常铅,还没有铸造青铜器的重要原料锡,殷商怎么铸造了青铜器呢,殷商怎么就不是外来户呢?

没有最搞笑,只有更搞笑——我们回到“战车”的话题,“战车”到底是谁发明的,“战车”起源于“西伯利亚西部”是不是?



倪大爷说,帝尧时代就有“彤车乘白马”了,四匹马拉着红色的车。帝尧是什么时代?倪大爷又说,帝尧元年是公元前2477年,在位98年,三年丧毕,虞舜元年是公元前2378年,登极当天“仲冬甲子,月次于毕”。

瞧瞧,中国人早在公元前2477年就有战车了,你信不信。

社科院考古所的许宏不信,公然笑哭了 。请大家告诉许宏,不哭不哭,乖,给你看看帝尧时代的“彤车乘白马”——






帝尧在哪里?帝尧在乌尔,帝尧是乌尔王。

虞舜是谁?虞舜就是阿卡德帝国的开国君主萨尔贡。

虞舜又是商人和周人的老祖宗,所以嘛,商人和周人的血统问题就这么解决了。

怎么验证我的论断?还要多少验证呢?天文历法的推断你们看不懂?你们能看懂啥?能看懂孔子家族的父系单倍群检测情况?孔子家族,就是Q-M120,所以商周王族一定是Q-M120,亚长大概率就是Q-M120。

亚长全尸还在呢,你们敢测吗,你们测了敢公布正确结果吗。

搞笑的是,前些年挖掘秦始皇陵周边的墓葬,出土了秦始皇子女秦二世胡亥兄弟的遗骸,倪二爷一测,故作惊讶地说,爷呵,居然是西亚人种,今天天气,呵呵呵呵呵呵呵。

倪二爷蛋都碎了,没敢说秦始皇也是西亚人种。

前些年有个不懂事的漂亮妹纸王沥,测了两具殷墟人骨,发现是西亚人种,发了论文,等于是茅坑里扔核弹——炸起漫天公愤,于是倒了霉。

你们敢来试试倪大爷。

其实嘛,殷墟骨骸早就暴露了大秘密,很多人不愿想,不敢想,甚至不准别人想。殷墟王族大墓出土了亚美尼亚人、爱斯基摩人和黑人。

各种胡言乱语就像幺蛾子一样扑腾出来了,什么河南本土就出亚美尼亚人、爱斯基摩人和黑人!是哦,哦也,玛利亚就在驻马店。

什么这些人是战俘!战俘居然跑了这么大老远来打战,感情国际义勇军也是悠远传统。

其实我早就想明白了,亚长也好,妇好也罢,都是跟随殷商大部队来到中原的“外来户”,妇好最有可能是“亚马逊女族”的战神。

古希腊历史学家希罗多德记载其“亚马逊族战神”十分彪悍,善于骑射。古希腊医学家希波克拉底则记述称,“亚马逊女族”从少女时代开始就必须骑马、射箭、投掷标枪和参加实战,只有杀死三名敌人之后才有资格结婚。

希罗多德记载,“亚马逊女族”来自于黑海边的草原撒玛利亚(今乌克兰境内)。我说妇好大概率是乌克兰妹纸,你们有意见?

有趣的是,“亚马逊女族”信奉的大神是两位,居然是“参宿”大神和“参宿”的妹纸老婆天狼星女神——这不活活地就是咱们大华夏族群的亲姊妹!

好了,抄大底的活儿来了,脚趾头哥一举论证,古埃及文明就是上古华夏文明,古埃及圣书体象形文字全是汉语汉字,上古华夏的帝王名号全都写在圣书体象形文字中: 朱鹮(朱宣)帝、赤帝、朱提、颛顼帝、轩辕帝、黄帝 ——谁敢来叫板?!



“本土起源论”的荒腔走板,颠倒错乱了100年,连中华民族有文字记载的确切纪年也只能推到公元前841年,荒唐透顶,罪孽深重。

脚趾头哥以一人之力,为中华民族和人类文明的起源研究做出了空前绝后的伟大贡献,成群结队的小蛆蛆居然肆无忌惮地向哥喷污,你们知道你们会怎么死。

中华民族/人类文明元年:公元前12957年冬至,春分点在角宿初度,二十八宿/易经起源。

中华民族/人类文明再生:公元前9197年立冬,夏至点在房宿。

黄帝诞生:公元前2723年公元前4月29日,夏历三月初三,清明节。

黄帝诛杀蚩尤:公元前2684年7月16日,夏历五月初五,夏至。

颛顼元年:公元前2629年。

夋喾元年:公元前2552年。

帝尧元年:公元前2477年。

虞舜元年:公元前2378年。

禹夏元年:公元前2325年。

迁都印度河流域:公元前1903年。

商汤伐桀:公元前1599年。

武王伐纣牧野之战:公元前1059年12月9日。

(好了)

欢迎转发 敬谢打赏

推荐阅读

汉族父系祖源之一的Y染色体Q-M120单倍群起源时间和分布情况一览

Y染色体Q-M120单倍群起源和分布研究再次实锤华夏文明起源和迁徙

编辑于 2022-05-07 19:32