添加链接
link之家
链接快照平台
  • 输入网页链接,自动生成快照
  • 标签化管理网页链接
安盛《智选、臻选计划》| 中端医疗测评

安盛《智选、臻选计划》| 中端医疗测评

大家好,我是小侠。

今天继续测评中端医疗,安盛的《智选、臻选计划》。主要有以下内容:

1.投保条件
2.公司怎么样?
3.可以去哪些医院看病?
4.保什么?
5.不保什么?
6.保费多少钱?
7.有哪些亮点和不足?



-01-投保条件

出生15天-65周岁可以买,6周岁前,需和家长一起投保, 6-17周岁未成年人可单独投保 医护人员拒保 ,无强制体检要求。

被保险人需在中国大陆居住超过185天,外籍人群,需持有中国政府签发的工作签证,或拥有中国境内居留证,或长期居住权,且能够提供中国境内固定居住地址。


-02-公司怎么样?


此产品,由安盛保险旗下的安盛天平财险承保。安盛保险,是全球卓越的保险品牌,拥有全球化丰富资源,和10多年中国市场本土服务经验,中、高端医疗的市场口碑一直不错,提供的服务也很稳定。


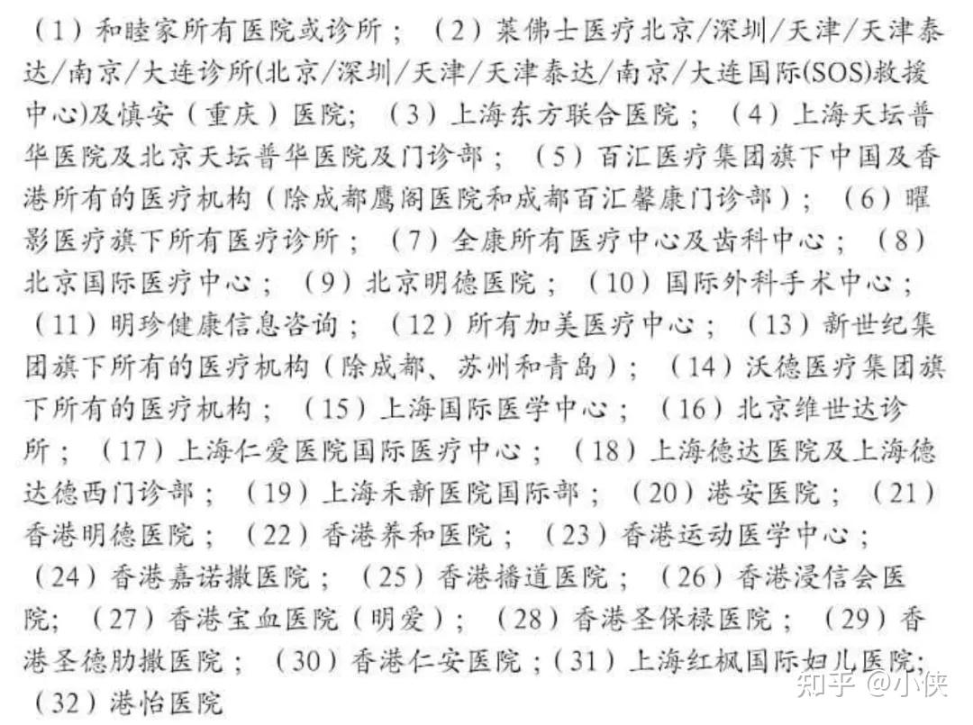
-03-可以去哪些医院看病?


《智选、臻选计划》有三个计划:智选住院、智选计划和臻选计划,前两个计划,就诊医院限中国大陆(不含港、澳、台),臻选计划含港、澳、台医院。其中智选住院计划仅限二级及以上的公立医院,智选和臻选计划,覆盖私立医院,但不包括私立昂贵医院。

私立医院中,部分属于特定医疗机构,需要就医需自费20%,也就是理赔80%。

公立医院的特需、国际部,医生都是副主任及以上级别,专家坐诊,预约制;知名私立医院,医疗品质也有保证,人少环境好,就医高效。

特需/国际部/私立医院VS公立普通部


  • 哪些医院属于昂贵医院?
  • 哪些医院属于特定医疗机构?

-04-保什么?


  • 门诊责任

智选住院计划无门诊责任,智选和臻选自带门诊责任,分别有1.5万、3万额度,0免赔,无等待期,门诊可直付。具体保障如下:

特定医疗机构,门诊自付比例20%。其中门诊费用(挂号费)限500元/次,中医和物理治疗 每次只能报350元,就是意思下,额度不高。

如果住院责任选了免赔额,门诊依然是0免赔。


  • 住院责任

智选住院计划,30天等待期; 智选和臻选计划,无等待期 。三个计划都可选0/1.5万免赔,免赔额越高,保费越低。

住院责任中,智选和臻选计划,特定医疗机构自付比例也是20%,智选计划没有陪床费责任。

不错的是,三个计划,在公立医院住院,床位费都没有限额。另外,住院期间合理且必须的外购药,也可理赔。


  • 特殊门诊责任

住院前后14天的门急诊费用可报销,另外,很不错的是意外门急诊紧急牙科费用,和意外门急诊医疗费用也可以理赔。

相当于,智选计划没有门诊责任,意外门急诊医疗费用也可以报的,最多可以报意外发生后30天内的治疗费。

  • 疫苗、体检、齿科及增值服务

只有臻选计划含体检、疫苗和齿科责任,额度不高,有没有影响不大。

三个计划都有24小时紧急救援服务,且可以全额理赔,挺不错。


-05-不保什么?


被认定为既往症和免责条款约定的责任是不赔的,主要有以下:

既往症
精神疾病
艾滋病、性病
先天性、遗传疾病
分娩、生育相关责任
酒精和药物滥用导致的治疗
......

免责事项,具体以条款为准。


-06-保费多少钱?


这款产品的三个计划,保费区分北京地区和非北京地区,北京地区的贵一些,因为就医费用也高。这样区别,更公平合理。下面的费率表为北京地区价格,非北京地区的价格,不同年龄段,约便宜20%-30%左右。

  • 孩子单独买保费



  • 成人/成人+小孩保费

家庭单三人及以上,可以享受95折优惠。

20多岁的人,1.5万的免赔额,纯住院计划,保费1500左右,基本都能买得起。每年多花几百上千块钱,撬动优质的医疗资源,还是很划算的。


-07-有哪些亮点和不足?


亮点

1.性价比高,普通人买得起
2.公立医院床位费无限额
3.可直付,扩展了私立医院
4.意外门急诊可报销
5.孩子可单独投保
6.住院费用可直付
7.覆盖外购药责任


不足

1.艾滋病、性病除责
2.新产品,续保稳定性未知


这款产品是安盛新出的中端医疗,续保稳定性有待考验。安盛的高端医疗,这几年续保都比较稳定,口碑不错,希望中端医疗也能如此。


小侠总结


拥有中端医疗,可以去公立医院特需、国际部看病,轻松能享受到国内优质的医疗资源,看病不用找关系求人,就能约上专家,住院也不需要排队等很长时间。

同时,医疗费能直付/垫付,住院不用自己交钱,保险公司和医院直接结算,看病不占用自己现金流。

普通人买得起,医疗品质值得拥有。

推荐阅读:

小侠:MSH《欣享人生D款》中端医疗 | 轻松对接国内优质医疗资源

小侠:MSH《欣享人生D款》中端医疗 | 轻松对接国内优质医疗资源

小侠:MSH《经典全球》 | 能保既往症的高端医疗

编辑于 2021-10-29 09:27