添加链接
link之家
链接快照平台
  • 输入网页链接,自动生成快照
  • 标签化管理网页链接
【不看后悔】非沪籍子女在沪上学要一定要早做准备!附各阶段入学细则!

【不看后悔】非沪籍子女在沪上学要一定要早做准备!附各阶段入学细则!

上海上学主要分学前教育、义务教育、高中教育、高等教育几个阶段,随迁子女的教育政策以上海市居住证为基础,根据《上海市居住证管理办法》、《上海实有人口服务和管理若干规定》要求,以“合法稳定就业、合法稳定居住”为基本条件,完善权责对等、梯度赋权的随迁子女公共教育服务制度。

一、幼儿园学前教育阶段:3-5周岁

学前教育如何安排上学?

由各区教育部门结合实际,制定并公布本区适龄随迁子女入园具体规定。

区教育部门可依据持《上海居住证》且积分达到标准分值、持《上海居住证》年限等条件,设定先后顺序,在妥善安排上海户籍适龄幼儿入园的基础上,统筹安排随迁子女进入公办幼儿园就读。

注:在上海读公办幼儿园,居住证社保是基本条件。按2020年入学要求,父母一方有居住证交社保,孩子有居住证或居住登记凭证。

没被公办幼儿园录取,可自行选择民办幼儿园。


二、小学、初中义务教育阶段:6-14周岁义务教育阶段如何安排?

根据《上海市人民政府办公厅转发市教委等四部门关于来沪人员随迁子女就读本市各级各类学校实施意见的通知》(沪府办规〔2018〕 5号)等要求,2021年,来沪人员适龄随迁子女需在本市接受义务教育的,适龄儿童须持有效期内《上海市居住证》或《居住登记凭证》,父母一方满足下列两种情形之一:

第一种情形:持有效期内《上海市居住证》,且一年内(2020年7月1日起至2021年6月30日)参加本市职工社会保险满6个月的证明(不含补缴,因疫情防控需要允许补缴的除外);

第二种情形:持有效期内《上海市居住证》,且连续3年(首次登记日起至2021年6月30日)在街镇社区事务受理服务中心办妥灵活就业登记。

2021年各区教育行政部门受理随迁子女办理入学手续截止日为8月10日。

区教育行政部门可结合本区实际,统筹安排适龄随迁子女入学。

来沪人员随迁子女入学,小学阶段以安排进入公办学校为主,部分地区确实无法安排公办学校入学的,应统筹安排进入政府购买服务的民办小学就读。初中统一安排至公办学校就读,入学后学校应告知学生及家长完成义务教育后报考高中阶段学校的相关规定和政策。

注:孩子上海上学,居住证是基本要求,政策要求,参加上海市中考、高考需要居住证120分积分,其他教育阶段没有硬性要求,但由于上海学前教育、义务教育资源相对紧张,优质院校、公立学校会有120分积分要求。


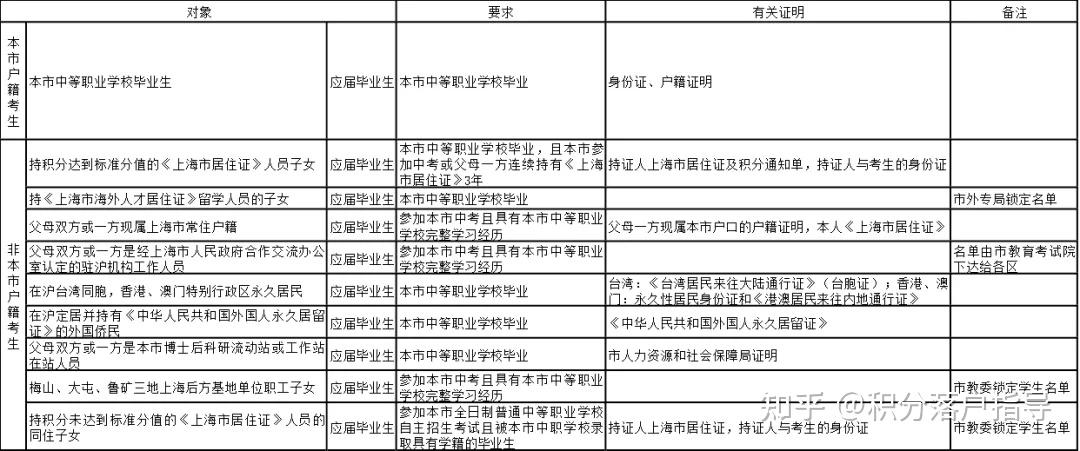
三、中考高中教育阶段:15-18周岁

上海9年义务教育毕业,就要面临抉择了,随迁子女只能一部分人参加中考,升入高级中学。上海居住证积分达到120分:可正常中考进入上海高中。


详细情况见下图↓

敲重点: 其中涉及的《上海市居住证》《上海市海外人才居住证》须至2019年5月9日仍有效。居住证积分有效期和居住证有效期一致,为了不耽误孩子上学,请家长朋友及时续办居住证和积分。

居住证、积分到期时间需要把握好,如果到期时间4月、5月,可能会因为积分续办原因错过报名时间。

居住证积分不达标怎么办?

1)持居住证积分未达到120分:可报考上海市中专、职校、技校、国际学校。

2)无居住证:回户籍所在地参加中考。
四、高考高等教育阶段

持《上海市居住证》且积分达到标准分值人员随迁子女,且在本市参加中考可在上海参加普通高等学校招生考试。

持《上海市居住证》且积分达到标准分值人员连续持有《上海市居住证》3年,其子女为上海高中阶段毕业生的,可在上海参加普通高等学校招生考试。

居住证积分达到120分,可按上海考生标准参加上海高考享受上海户籍考生同等的录取政策。


2021年在沪报考普通高校条件一览表(秋季统一高考)(点击查看大图)

注1:18至24周岁男性公民须经查验兵役证(符合报名条件的外国侨民、在沪台胞、香港及澳门特别行政区永久居民身份除外);各类证件须在有效期内。


注2:考生为积分达到标准分值的《上海市居住证》持证人的同住子女,且在本市参加中考或父母一方连续持有《上海市居住证》3年,同时须本市高中阶段学校毕业,可以参加上海秋季统一高考招生;各类证件须在有效期内。


2021年在沪报考普通高校条件一览表(春季考试)(点击查看大图)

注1:春季考试报名考生不含本市中等职业学校(含中专、职校和技校)的应届毕业生;18至24周岁男性公民须经查验兵役证(符合报名条件的外国侨民、在沪台胞、香港及澳门特别行政区永久居民身份除外);各类证件须在有效期内。


注2:考生为积分达到标准分值的《上海市居住证》持证人的同住子女,且在本市参加中考或父母一方连续持有《上海市居住证》3年,同时须本市高中阶段学校毕业,可以参加上海秋季统一高考招生;各类证件须在有效期内。

上海居住证积分查询:上海居住证积分模拟打分计算器(点击查分)

积分不达标人员子女报名要求


(一)考生为持有积分未达到标准分值的《上海市居住证》持证人的同住子女,且参加本市全日制普通中等职业学校自主招生考试并完成全日制中等职业教育完整学习经历的毕业生,其中应届毕业生只可参加3月专科层次依法自主招生考试和5月招收中等职业学校应届毕业生考试的专科层次录取,往届毕业生只可参加3月专科层次依法自主招生考试。


(二)《上海市居住证》持证人或同住子女在参加相应考试期间,持证人的《上海市居住证》必须在有效期内。
2021年在沪报考普通高校条件一览表(专科层次依法自主招生考试)(点击查看大图)

注1:18至24周岁男性公民须经查验兵役证(符合报名条件的外国侨民、在沪台胞、香港及澳门特别行政区永久居民身份除外);各类证件须在有效期内。


注2:考生为持有积分未达到标准分值的《上海市居住证》持证人的同住子女,且参加本市全日制普通中等职业学校自主招生考试并完成全日制中等职业教育完整学习经历后的毕业生,只可以参加专科层次依法自主招生考试,其中应届毕业生还可参加5月招收中等职业学校应届毕业生考试的专科层次录取;各类证件须在有效期内。


2021年在沪报考普通高校条件一览表(招收中等职业学校应届毕业生考试)(点击查看大图)

注1:18至24周岁男性公民须经查验兵役证(符合报名条件的外国侨民、在沪台胞、香港及澳门特别行政区永久居民身份除外);各类证件须在有效期内。

注2:持有居住证积分未达标子女,只能参加专科层次依法自主招生考试、招收中等职业学校应届毕业生考试;各类证件须在有效期内。


注:由上面四张图片,可以看出,居住证积分达标子女,可以参加秋季统一高考招生、春季考试招生、专科层次依法自主招生考试、招收中等职业学校应届毕业生考试。


持有居住证积分未达标子女,只能参加专科层次依法自主招生考试、招收中等职业学校应届毕业生考试。专科毕业还可以专升本,不过就是多花了一年时间。具有高等职业教育完整学习经历的,可参加上海普通高等学校专升本招生考试。


想让孩子参加上海中考、高考,最迟何时办积分?

一般初二下半学期就开始要积分了,但是建议有孩子的家长,为了孩子的前程,越早办理越好。


上海居住证积分作用大,积分达标会带来诸多便利。达标120分,孩子可以参加上海中考、高考,还可以参加上海居民医保;居住证积分达标可以免上海试点房产税,还可以申请上海共有产权房;居住证积分达标还是考上海公务员的条件。

而对于高考来说,需满足下方任一条件:
1、持《上海市居住证》且积分达到标准分值人员随迁子女,且在本市参加中考可在上海参加普通高等学校招生考试。注:参加上海中考,才能参加上海高考。
2、持《上海市居住证》且积分达到标准分值人员连续持有《上海市居住证》3年,其子女为上海高中阶段毕业生的,可在上海参加普通高等学校招生考试。注:高中转学上海很难办,请尽早转学到上海,并参加上海中考。


等孩子上学用到积分的时候,再去办可以吧?

建议尽快办理,政策存在变化的可能,以后只会越来越紧。有很多孩子上初二的家长跟我们反映,以前积分政策刚出来的时候也是没有去重视,导致现在学历要求严格了,积分达不到,办不出来。既然要让孩子在上海上学,就早点准备起来。


孩子在沪上学各阶段对居住证和积分有什么要求?

孩子上海上学,居住证是基本要求,政策要求,参加上海市中考、高考需要居住证120分积分,其他教育阶段没有硬性要求,但由于上海学前教育、义务教育资源相对紧张,优质院校、公立学校会有120分积分要求。


积分达标,小孩上公立小学、初中是如何排位的?

如果有上海户口的话,小孩是跟上海小朋友同等级别的(人户一致),一般公立学校招生对象资质排序大致是:

1、统筹区域内的本地户籍(含有户口的新上海人)

2、统筹区域内的本地户籍(人户分离)

3、区域内的非沪籍有积分、有房产

4、区域内的非沪籍有积分、无房产

5、区域内的非沪籍无积分、有房产

发布于 2021-07-26 14:37